HOME   LIST
‹–   –›

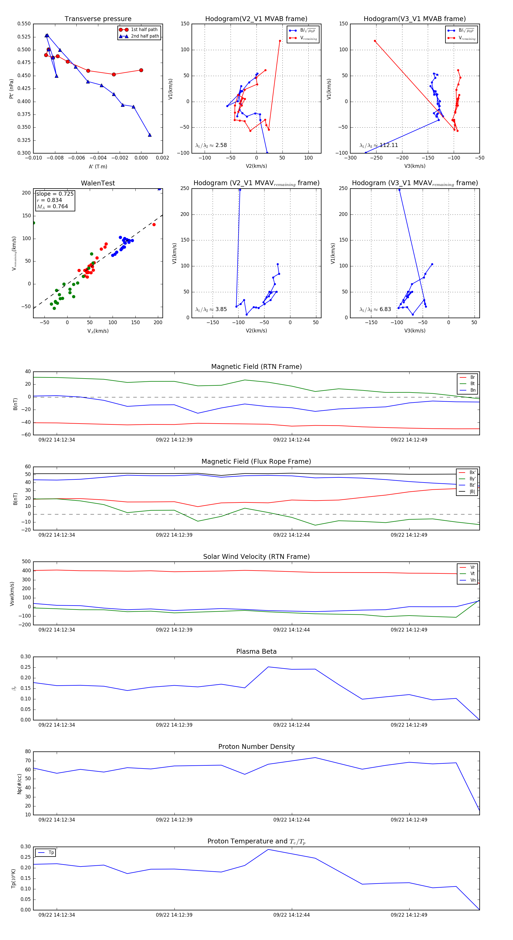
Flux Rope in 2023

Flux Rope Event 2023-09-22 14:12:33 ~ 2023-09-22 14:12:52 (20 seconds)


plot