HOME   LIST
‹–   –›

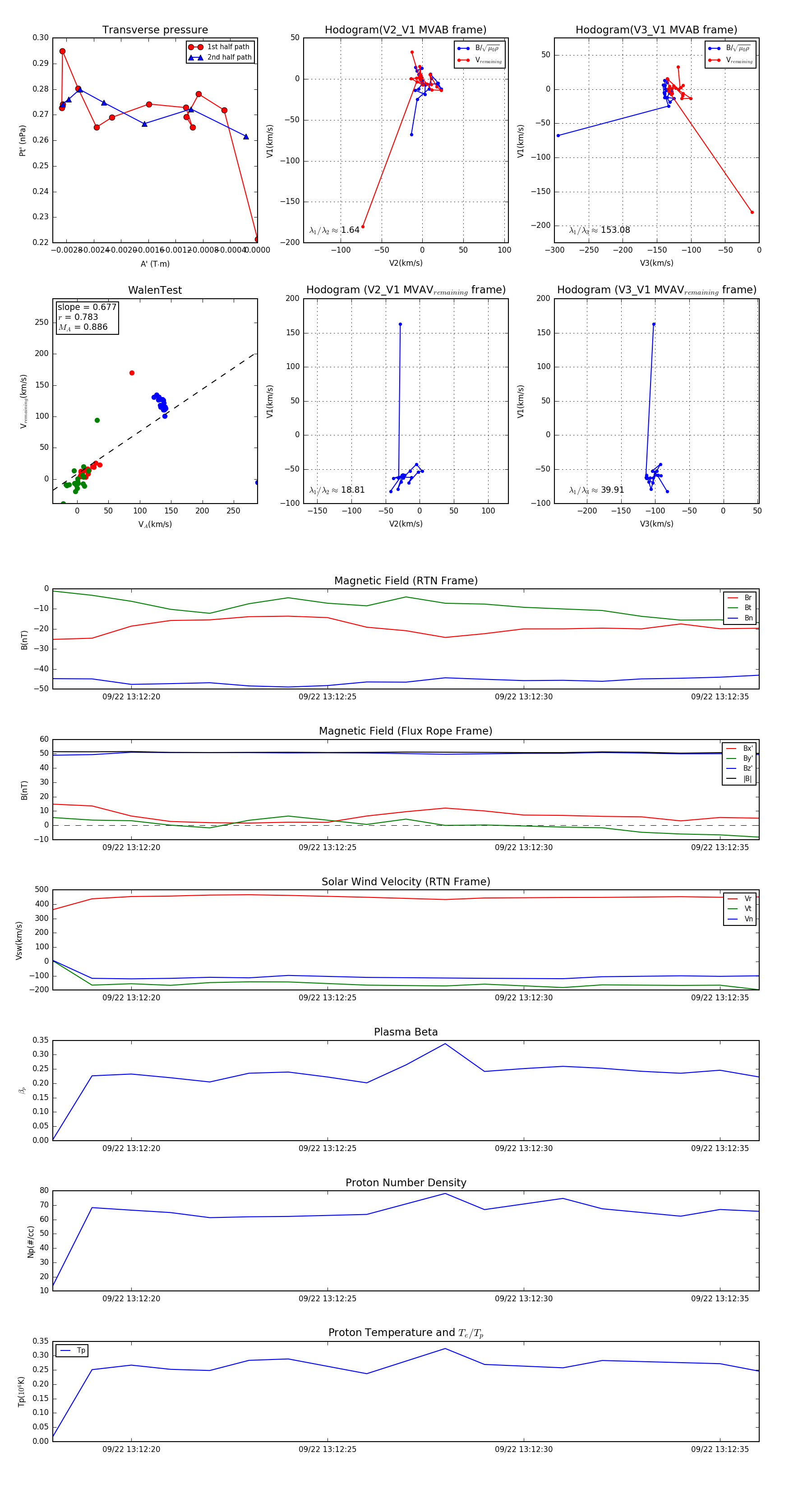
Flux Rope in 2023

Flux Rope Event 2023-09-22 13:12:18 ~ 2023-09-22 13:12:36 (19 seconds)


plot