HOME   LIST
‹–   –›

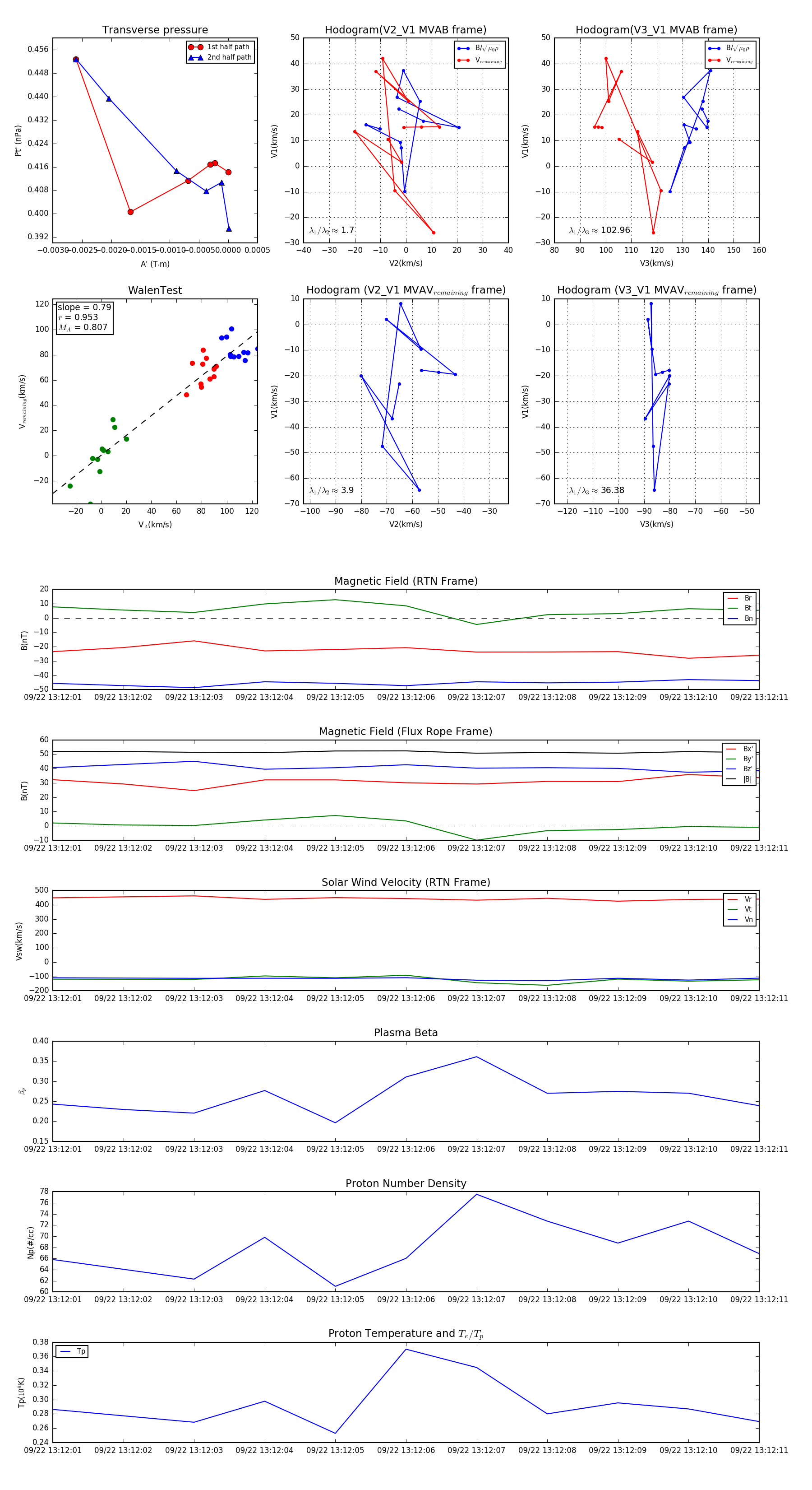
Flux Rope in 2023

Flux Rope Event 2023-09-22 13:12:01 ~ 2023-09-22 13:12:11 (11 seconds)


plot