HOME   LIST
‹–   –›

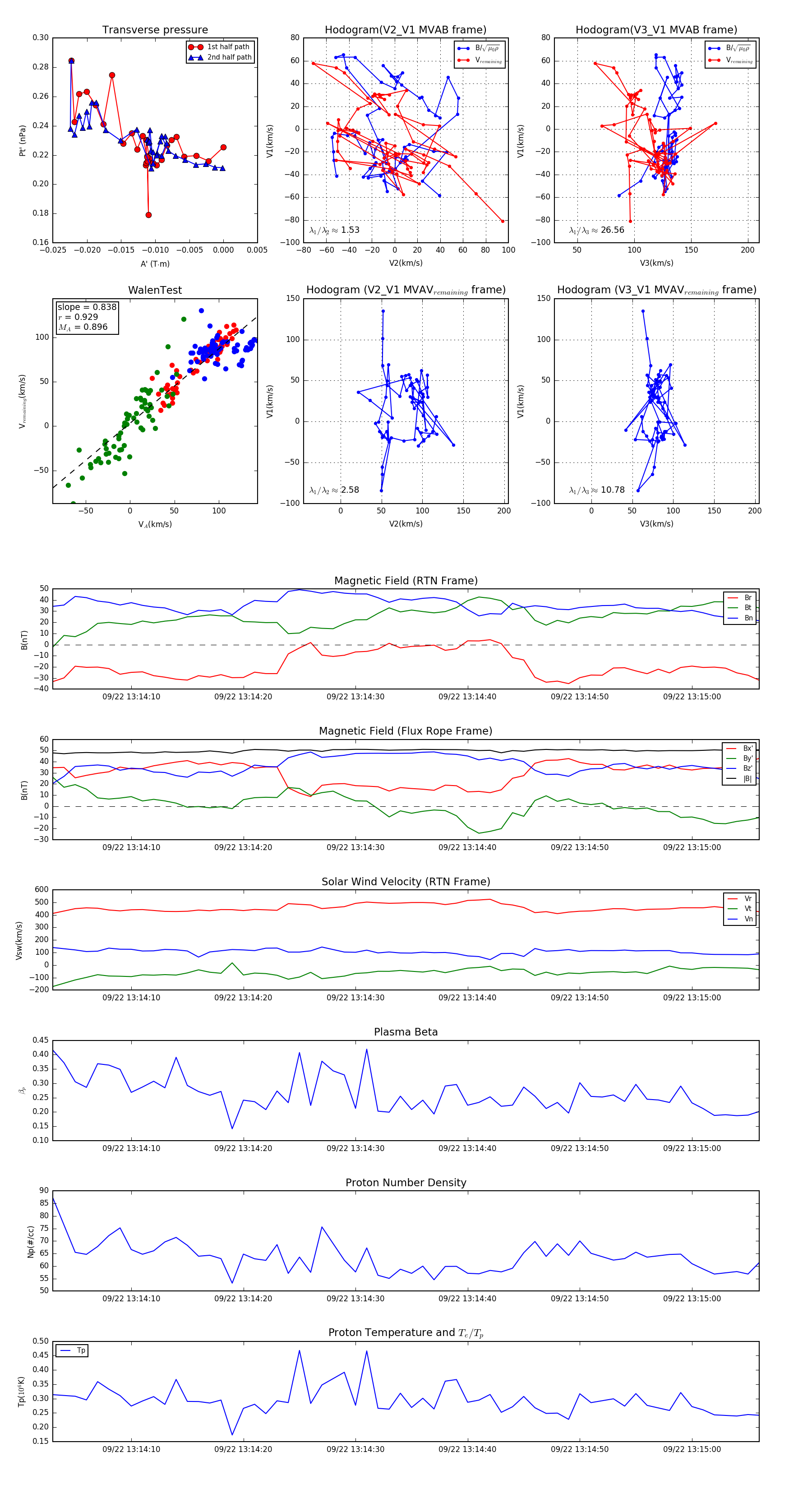
Flux Rope in 2023

Flux Rope Event 2023-09-22 13:14:03 ~ 2023-09-22 13:15:06 (64 seconds)


plot