HOME   LIST
‹–   –›

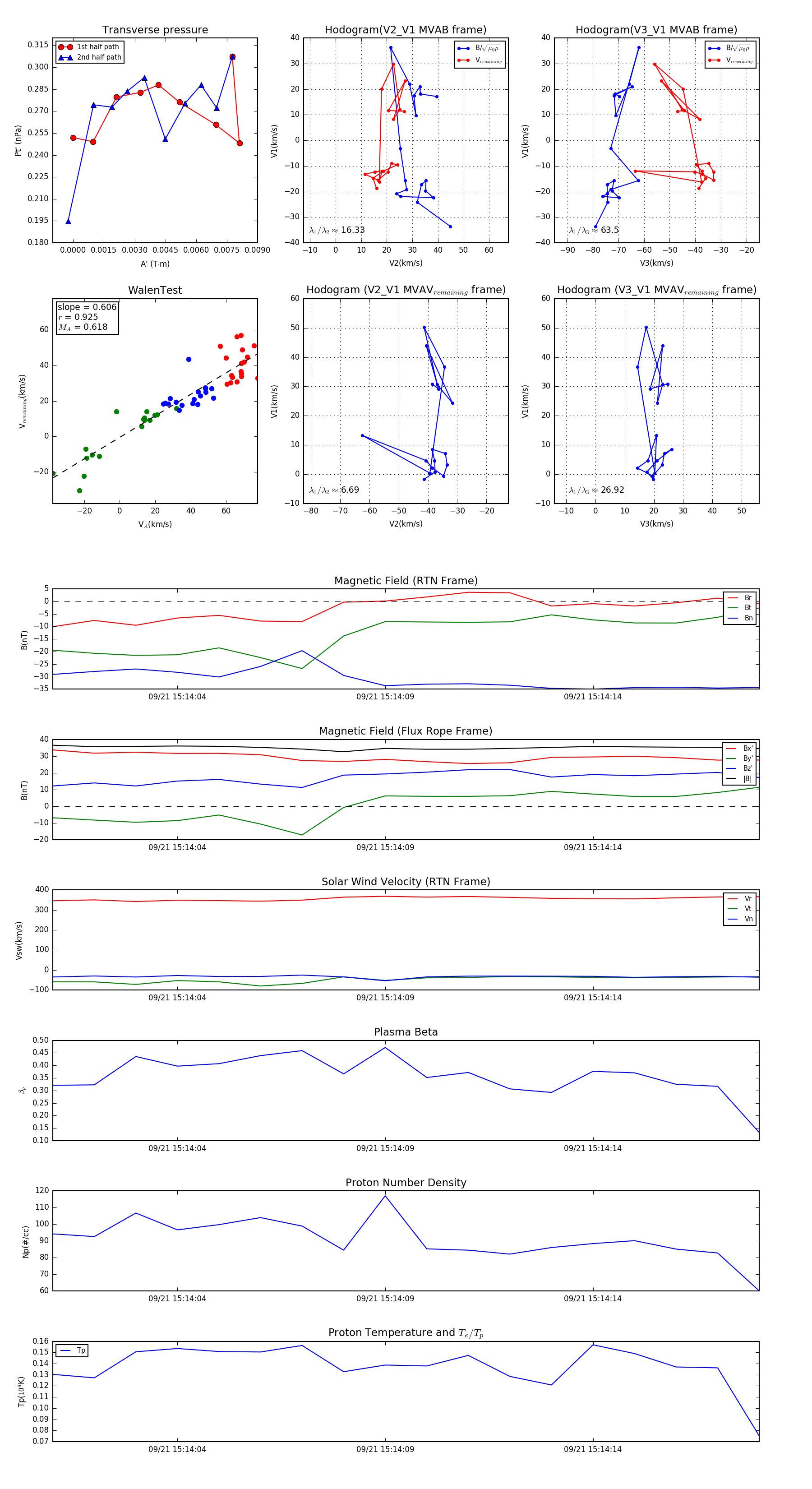
Flux Rope in 2023

Flux Rope Event 2023-09-21 15:14:01 ~ 2023-09-21 15:14:18 (18 seconds)


plot