HOME   LIST
‹–   –›

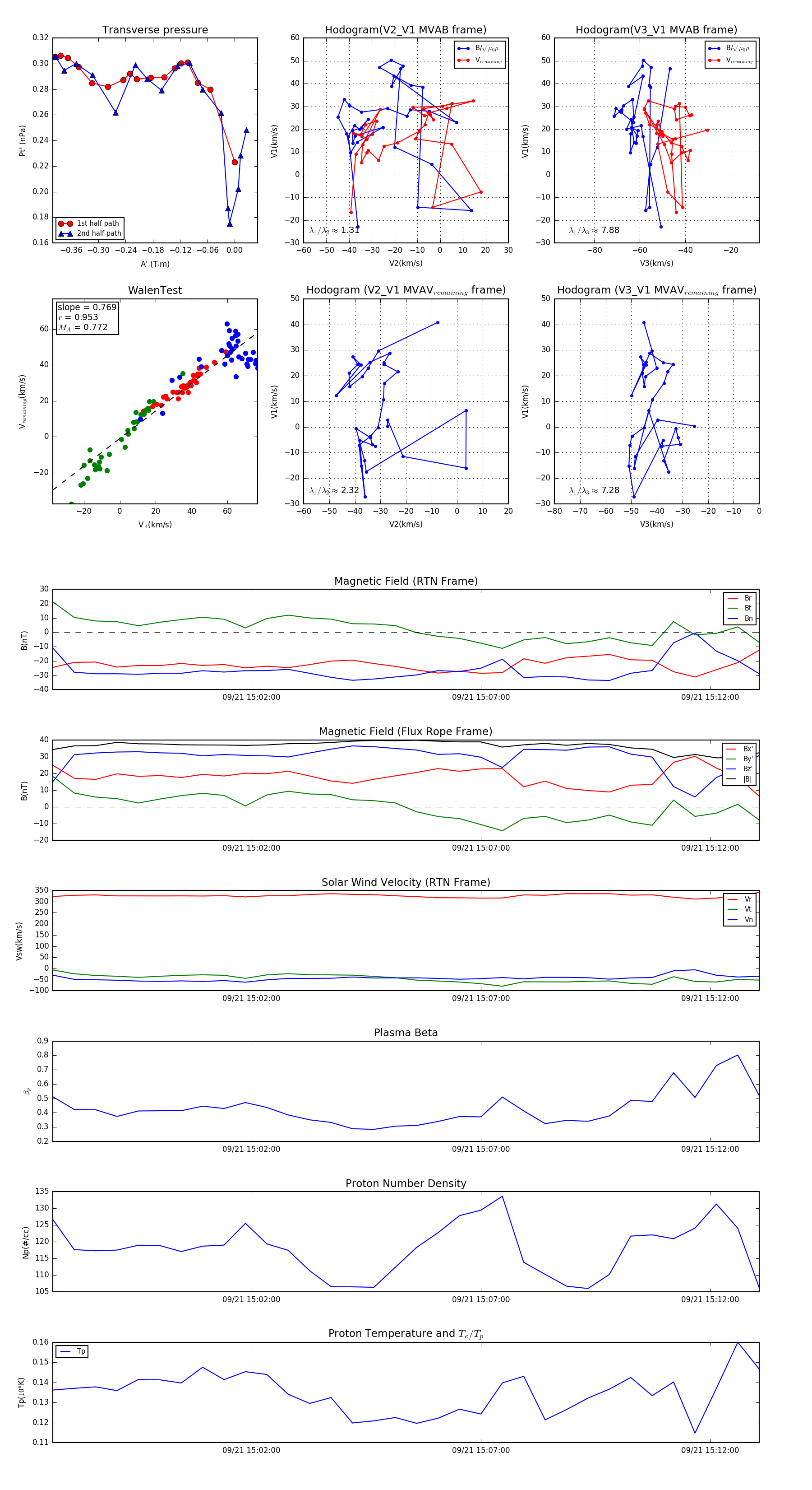
Flux Rope in 2023

Flux Rope Event 2023-09-21 14:57:40 ~ 2023-09-21 15:13:04 (925 seconds)


plot