HOME   LIST
‹–   –›

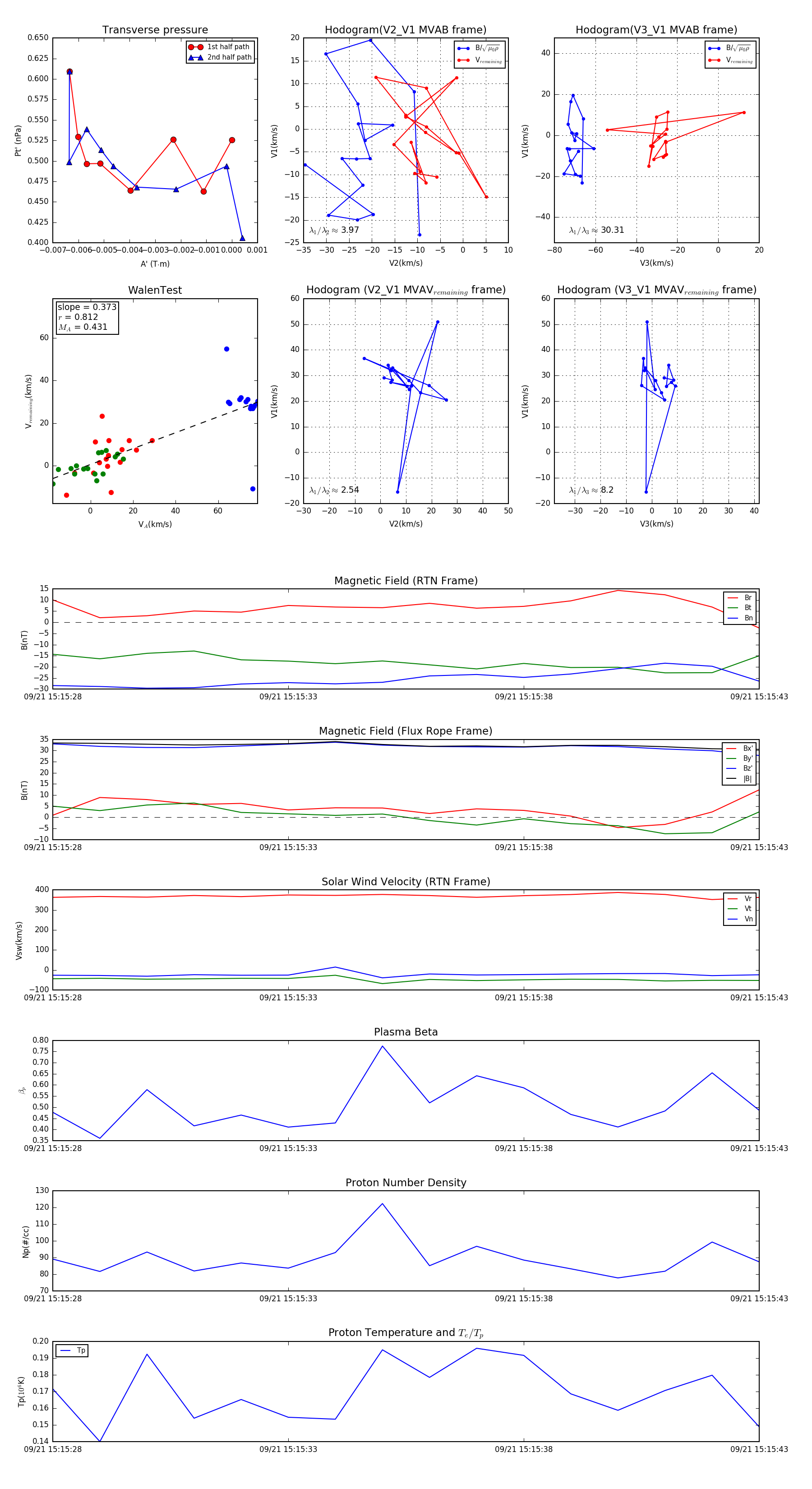
Flux Rope in 2023

Flux Rope Event 2023-09-21 15:15:28 ~ 2023-09-21 15:15:43 (16 seconds)


plot