HOME   LIST
‹–   –›

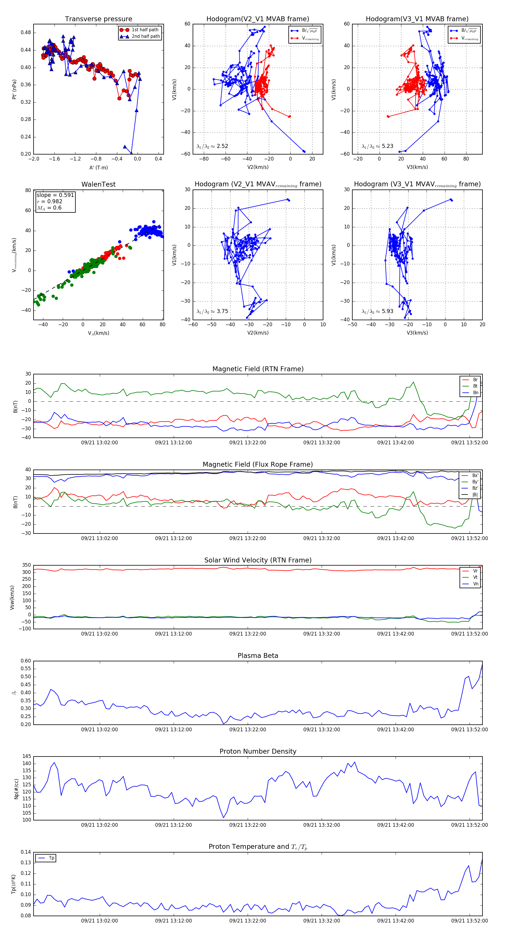
Flux Rope in 2023

Flux Rope Event 2023-09-21 12:53:04 ~ 2023-09-21 13:53:44 (3641 seconds)


plot