HOME   LIST
‹–   –›

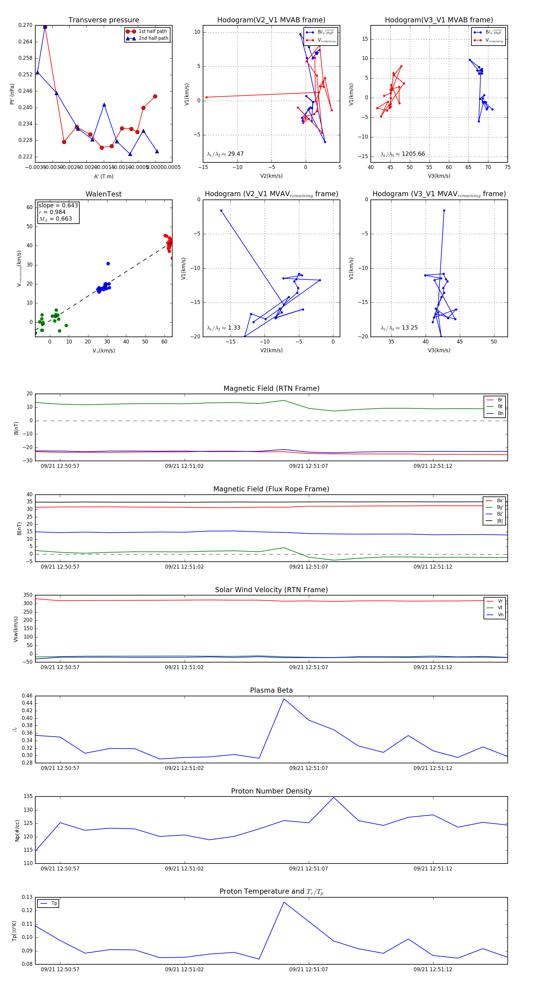
Flux Rope in 2023

Flux Rope Event 2023-09-21 12:50:56 ~ 2023-09-21 12:51:15 (20 seconds)


plot