HOME   LIST
‹–   –›

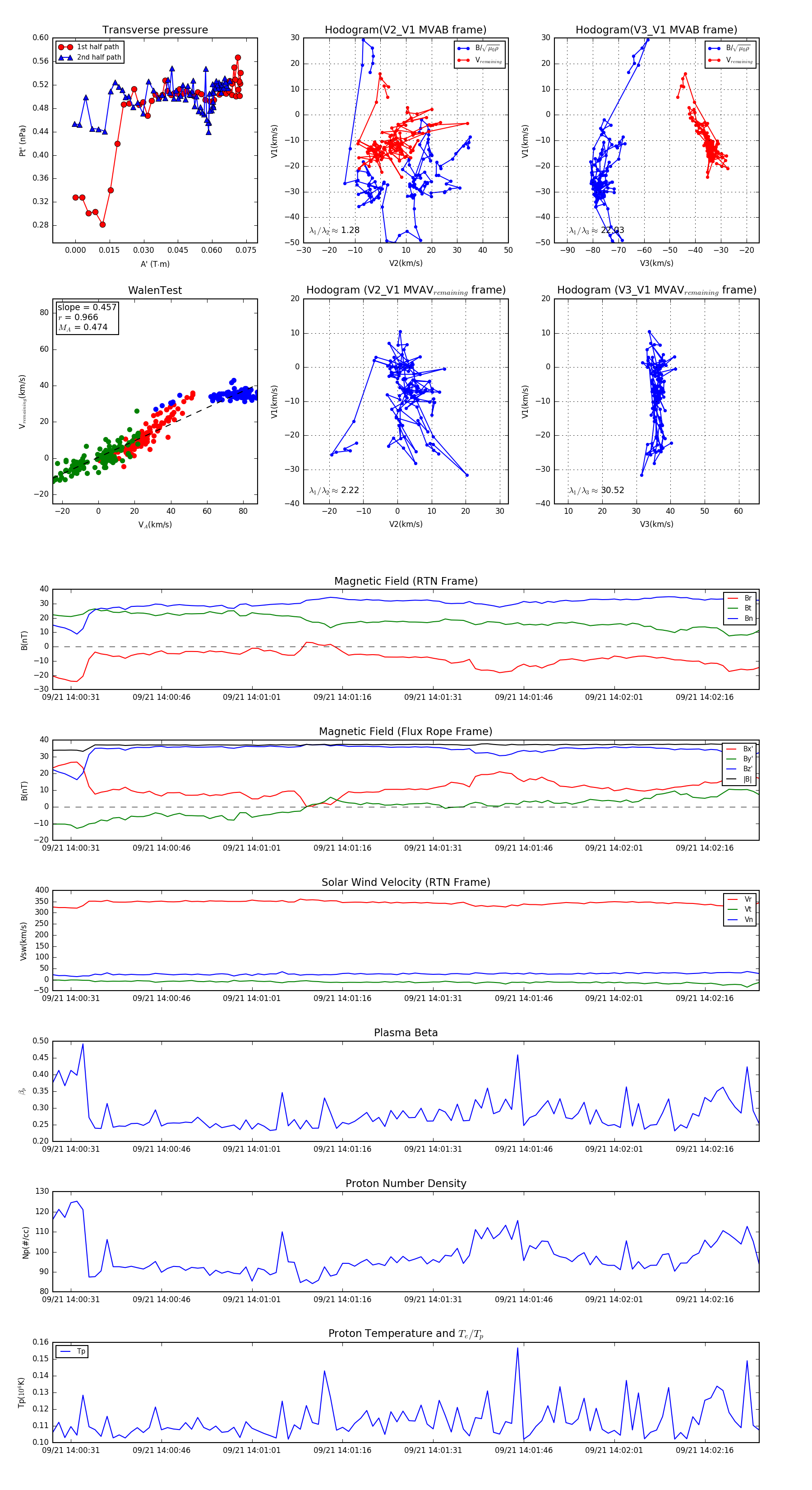
Flux Rope in 2023

Flux Rope Event 2023-09-21 14:00:28 ~ 2023-09-21 14:02:25 (118 seconds)


plot