HOME   LIST
‹–   –›

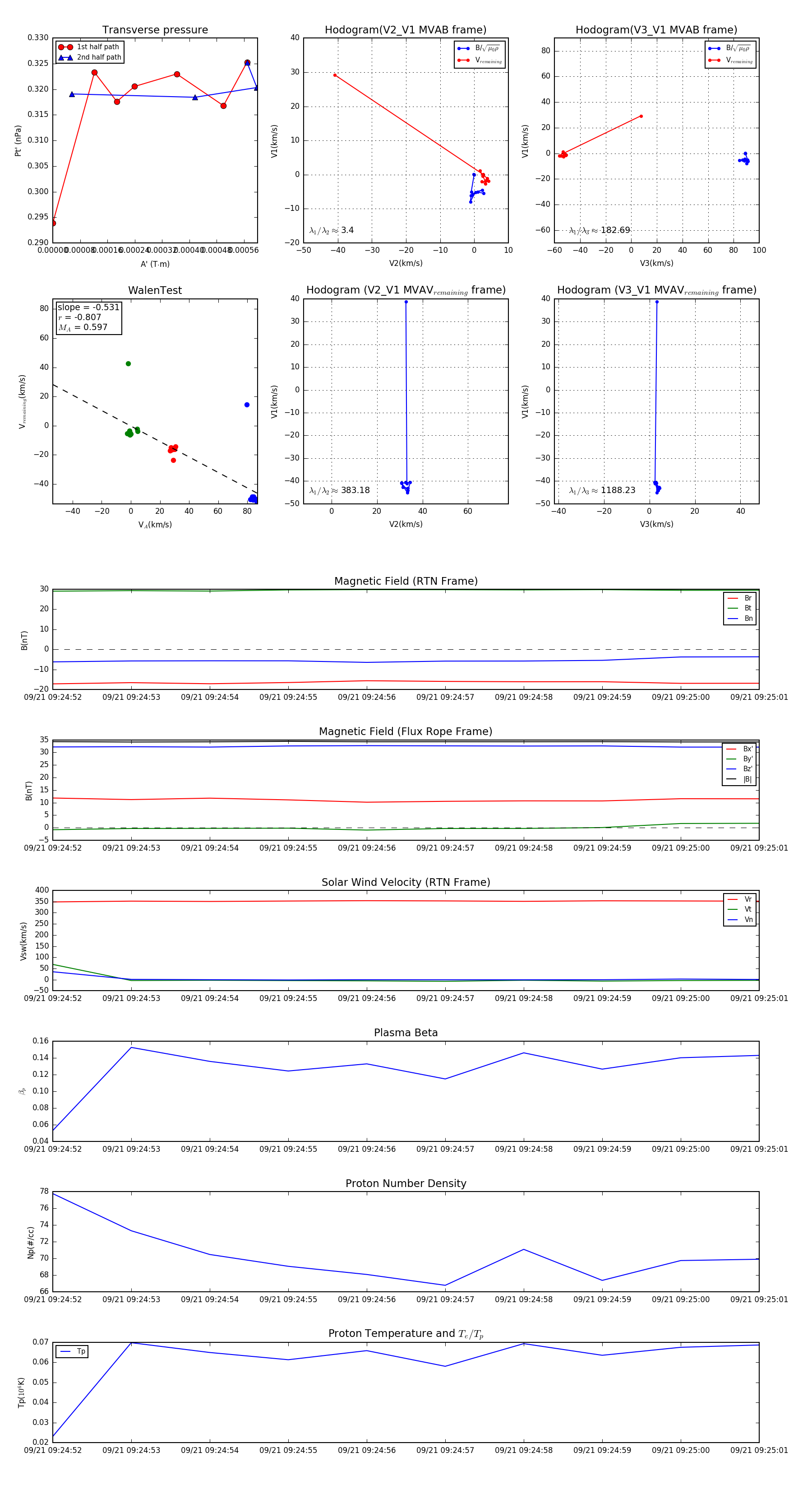
Flux Rope in 2023

Flux Rope Event 2023-09-21 09:24:52 ~ 2023-09-21 09:25:01 (10 seconds)


plot