HOME   LIST
‹–   –›

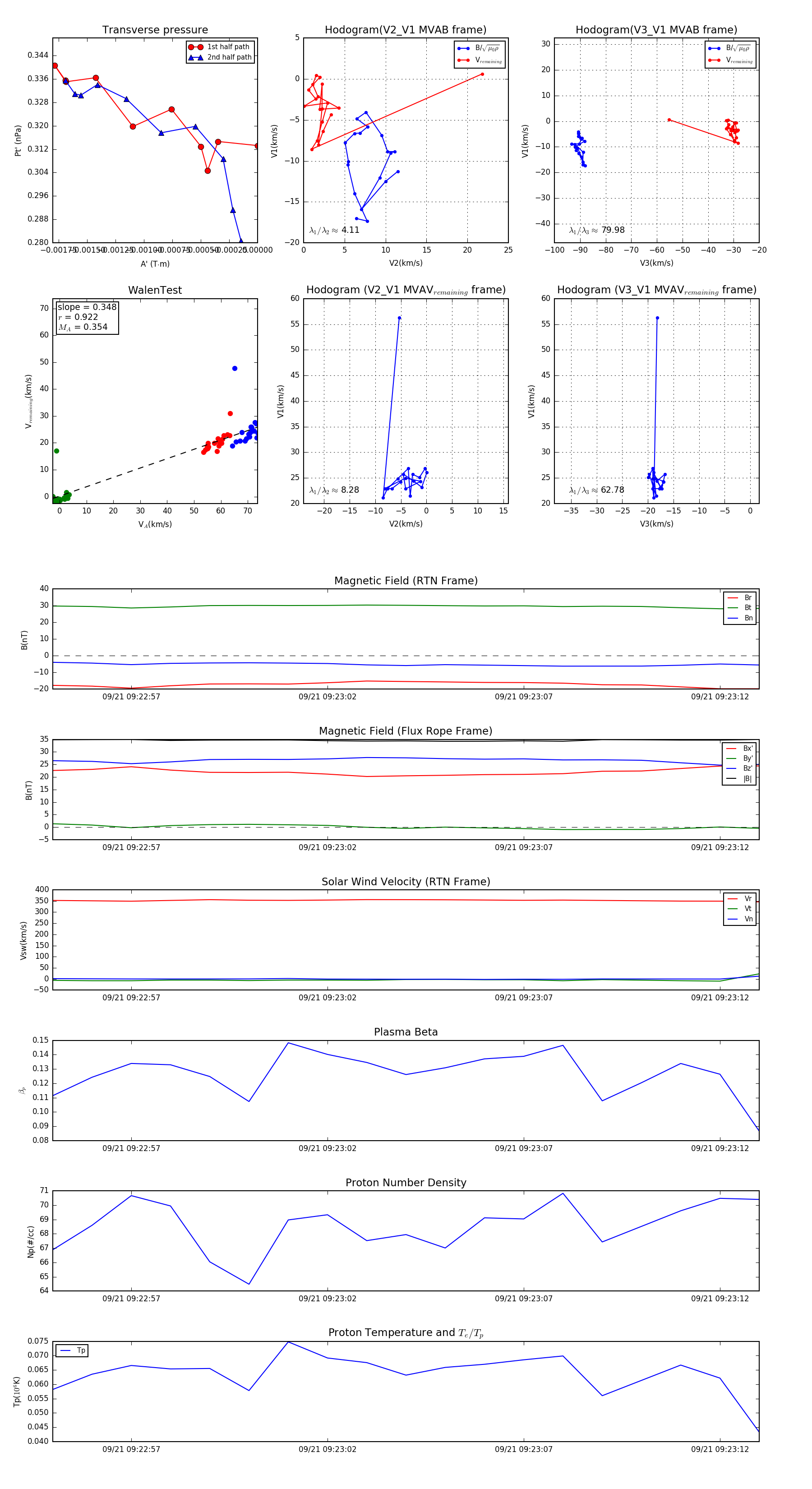
Flux Rope in 2023

Flux Rope Event 2023-09-21 09:22:55 ~ 2023-09-21 09:23:13 (19 seconds)


plot