HOME   LIST
‹–   –›

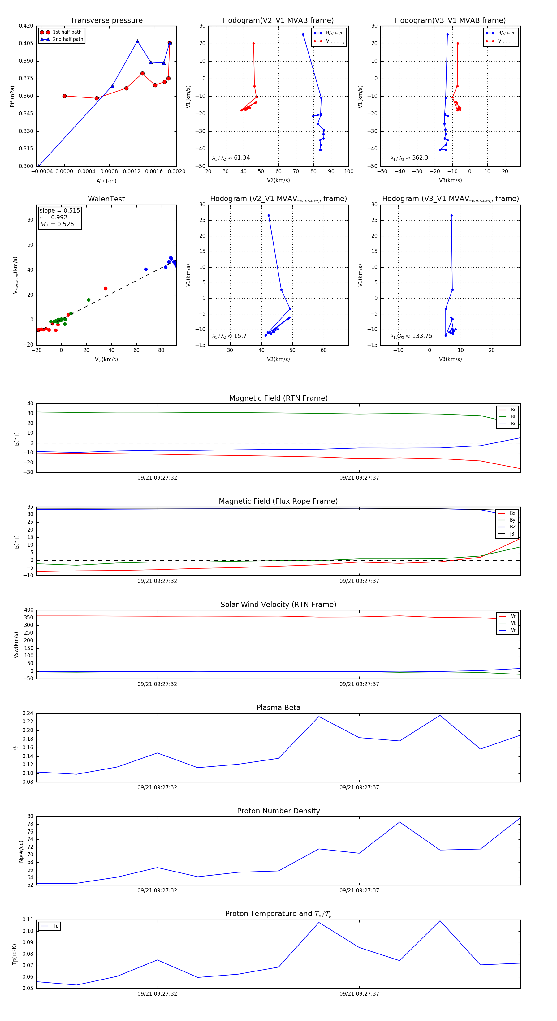
Flux Rope in 2023

Flux Rope Event 2023-09-21 09:27:29 ~ 2023-09-21 09:27:41 (13 seconds)


plot