HOME   LIST
‹–   –›

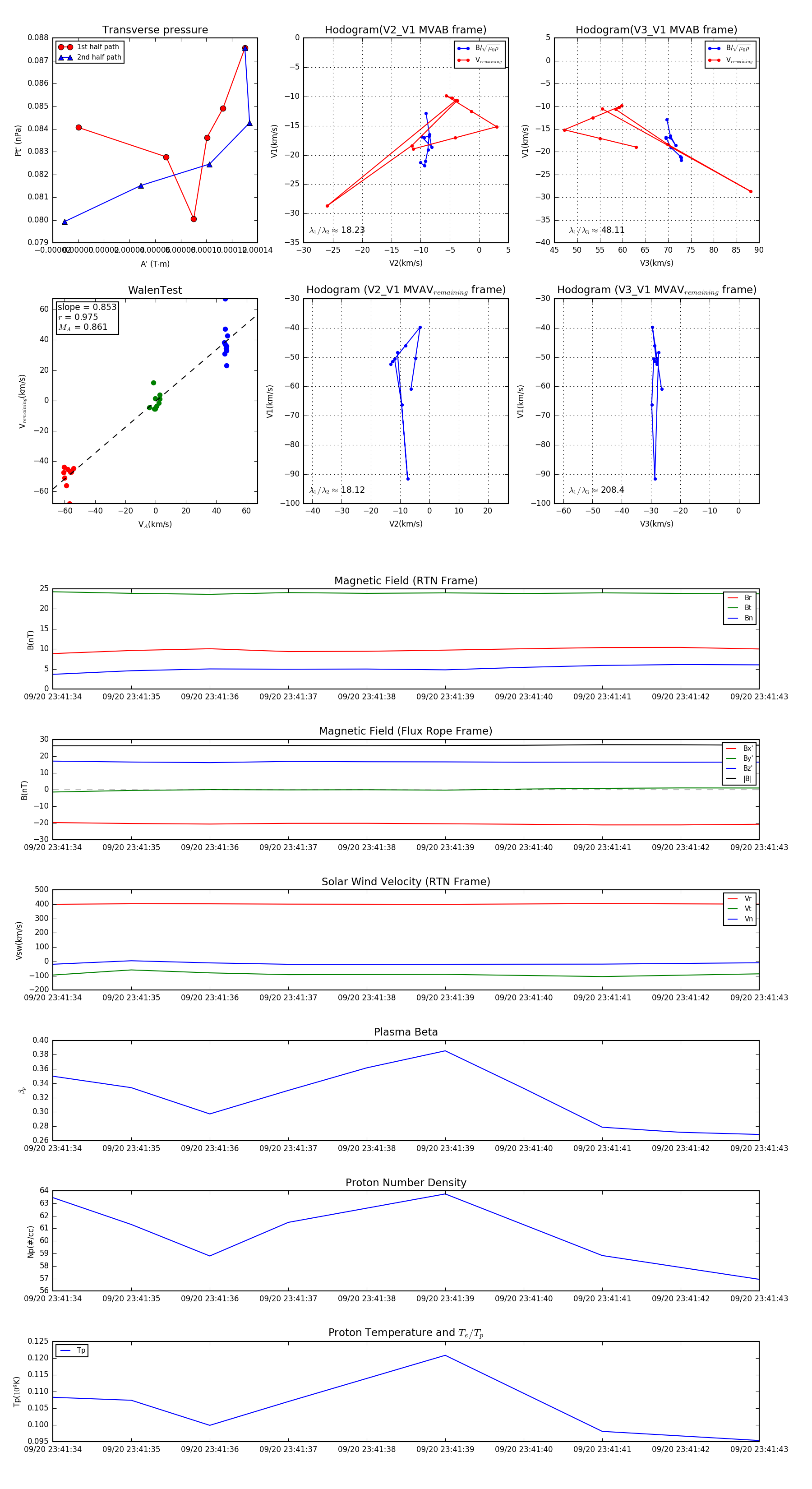
Flux Rope in 2023

Flux Rope Event 2023-09-20 23:41:34 ~ 2023-09-20 23:41:43 (10 seconds)


plot