HOME   LIST
‹–   –›

Flux Rope in 2023

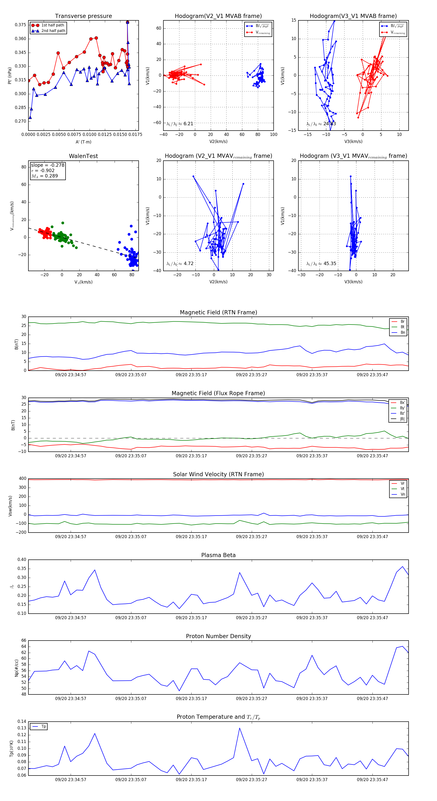
Flux Rope Event 2023-09-20 23:34:50 ~ 2023-09-20 23:35:53 (64 seconds)


plot