HOME   LIST
‹–   –›

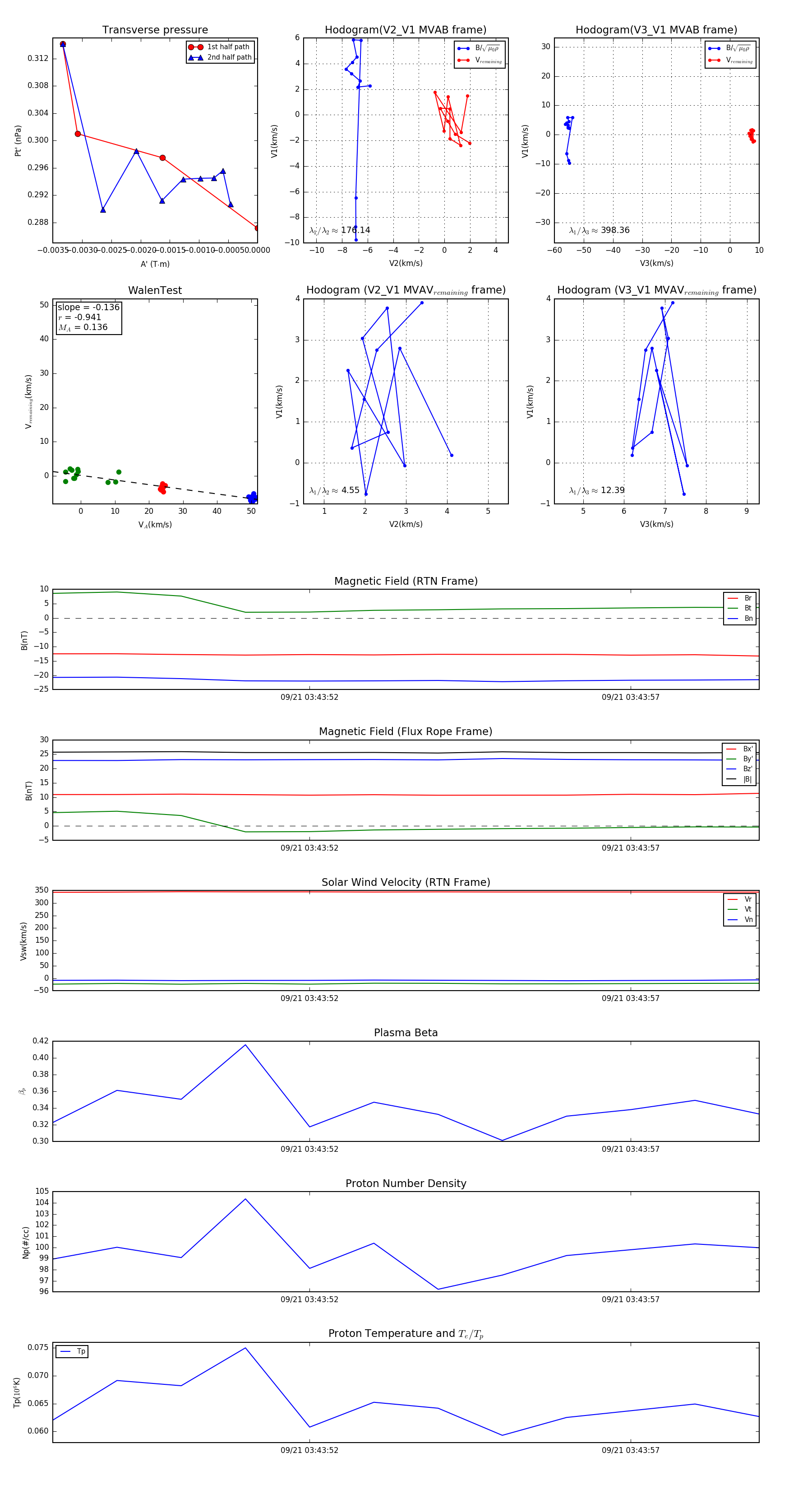
Flux Rope in 2023

Flux Rope Event 2023-09-21 03:43:48 ~ 2023-09-21 03:43:59 (12 seconds)


plot