HOME   LIST
‹–   –›

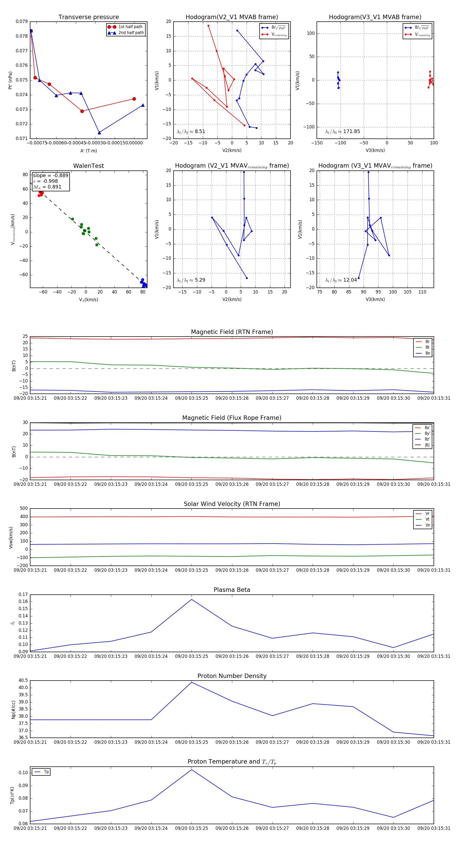
Flux Rope in 2023

Flux Rope Event 2023-09-20 03:15:21 ~ 2023-09-20 03:15:31 (11 seconds)


plot