HOME   LIST
‹–   –›

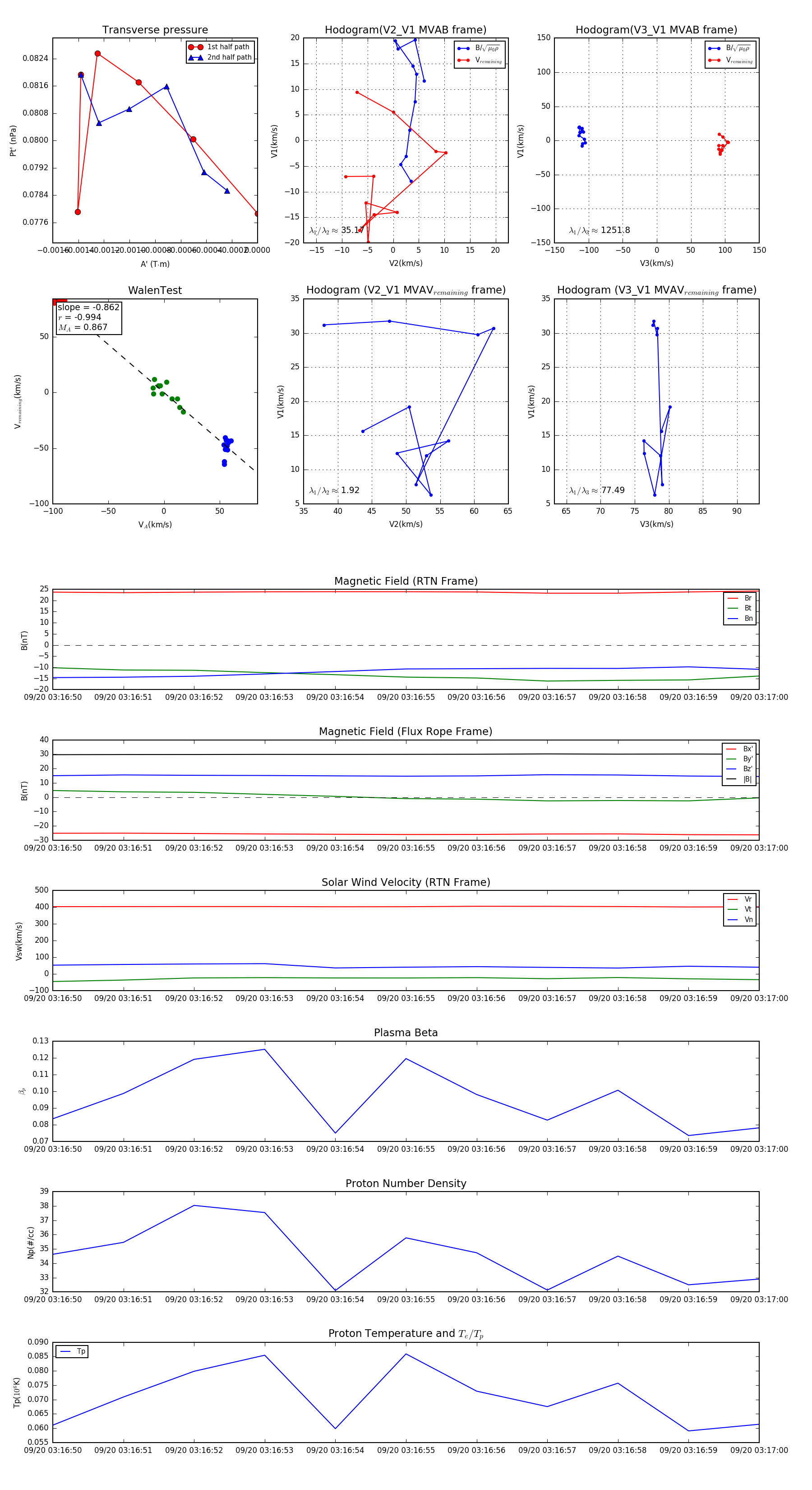
Flux Rope in 2023

Flux Rope Event 2023-09-20 03:16:50 ~ 2023-09-20 03:17:00 (11 seconds)


plot