HOME   LIST
‹–   –›

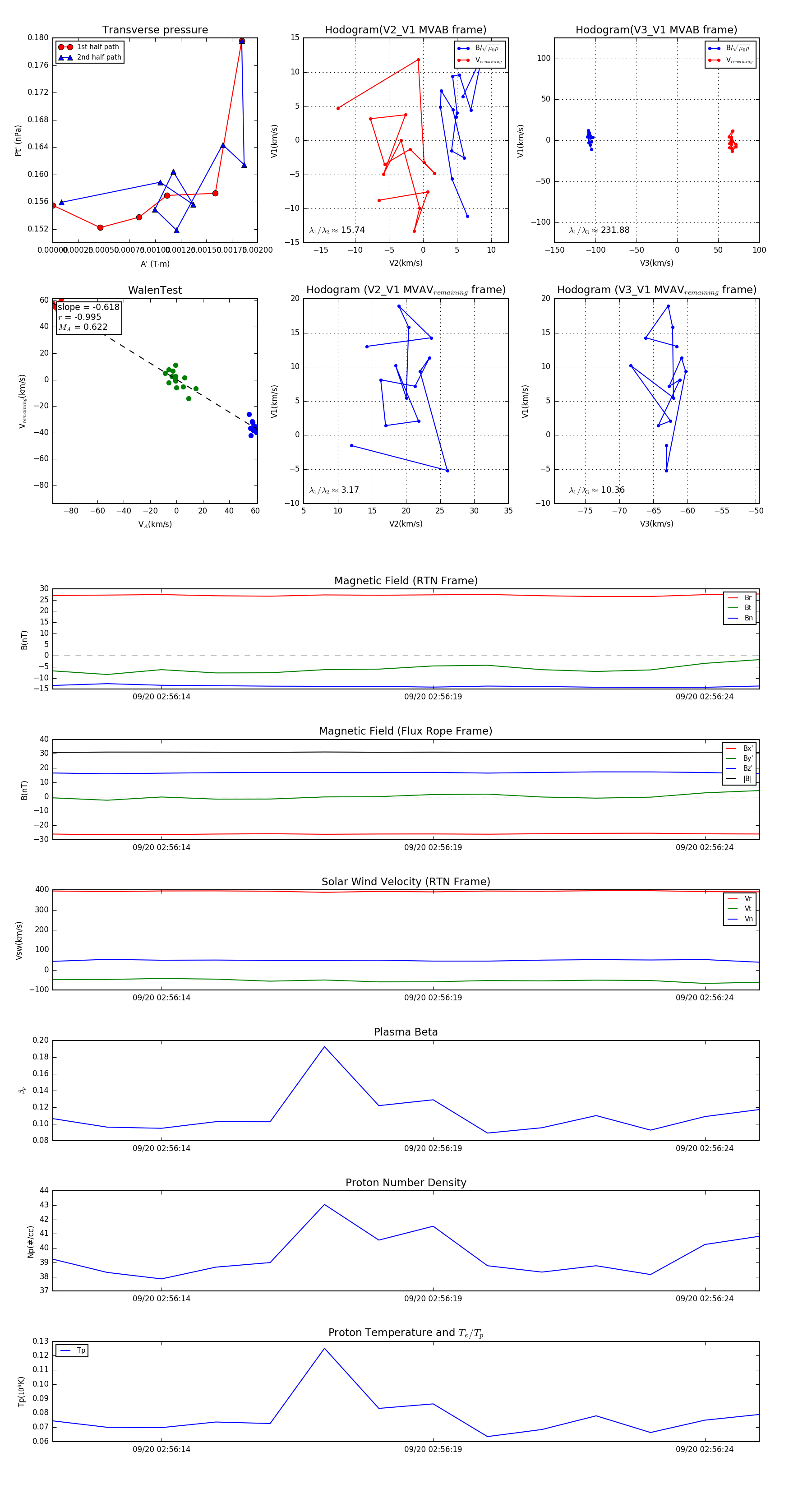
Flux Rope in 2023

Flux Rope Event 2023-09-20 02:56:12 ~ 2023-09-20 02:56:25 (14 seconds)


plot