HOME   LIST
‹–   –›

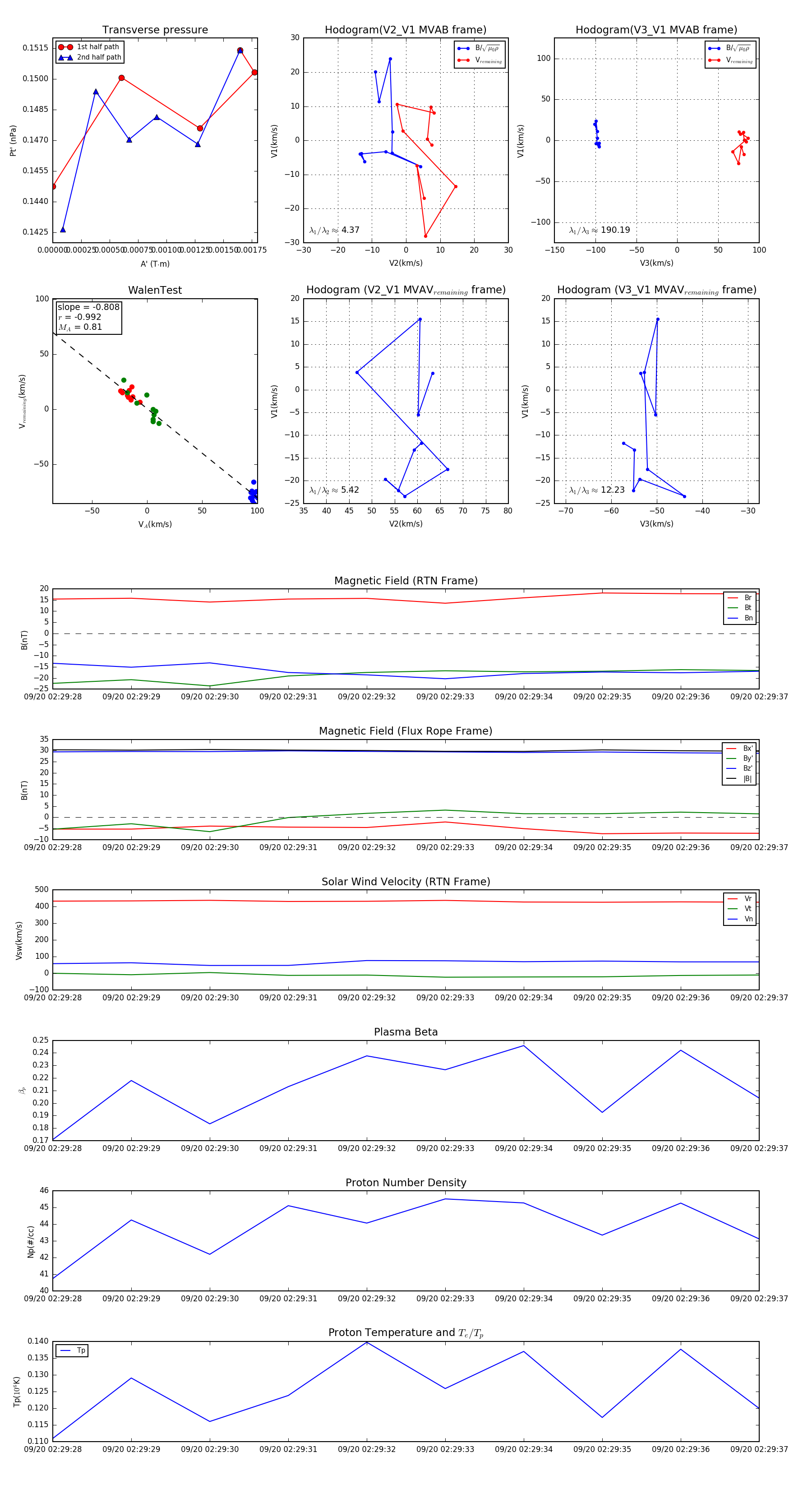
Flux Rope in 2023

Flux Rope Event 2023-09-20 02:29:28 ~ 2023-09-20 02:29:37 (10 seconds)


plot