HOME   LIST
‹–   –›

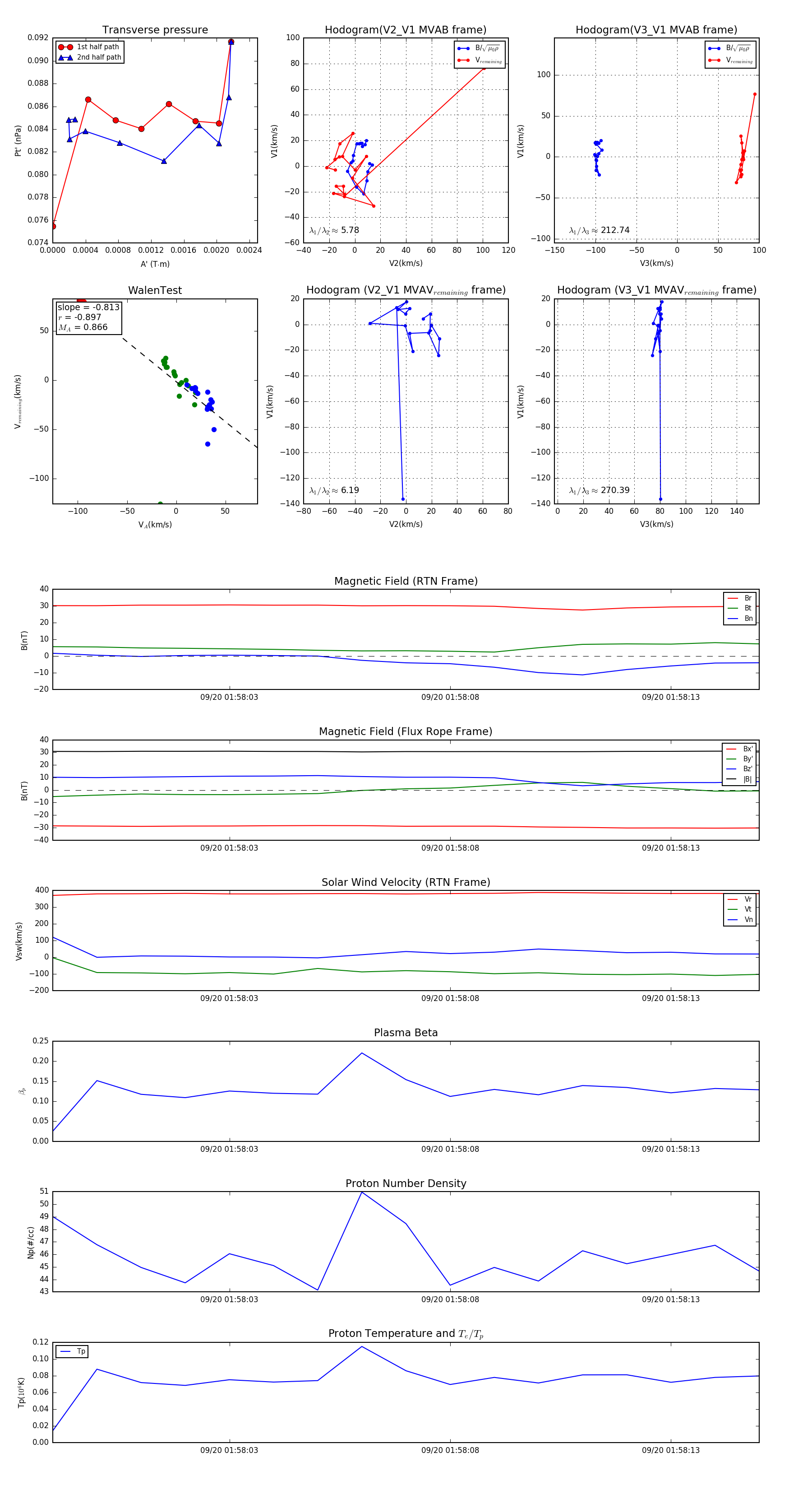
Flux Rope in 2023

Flux Rope Event 2023-09-20 01:57:59 ~ 2023-09-20 01:58:15 (17 seconds)


plot