HOME   LIST
‹–   –›

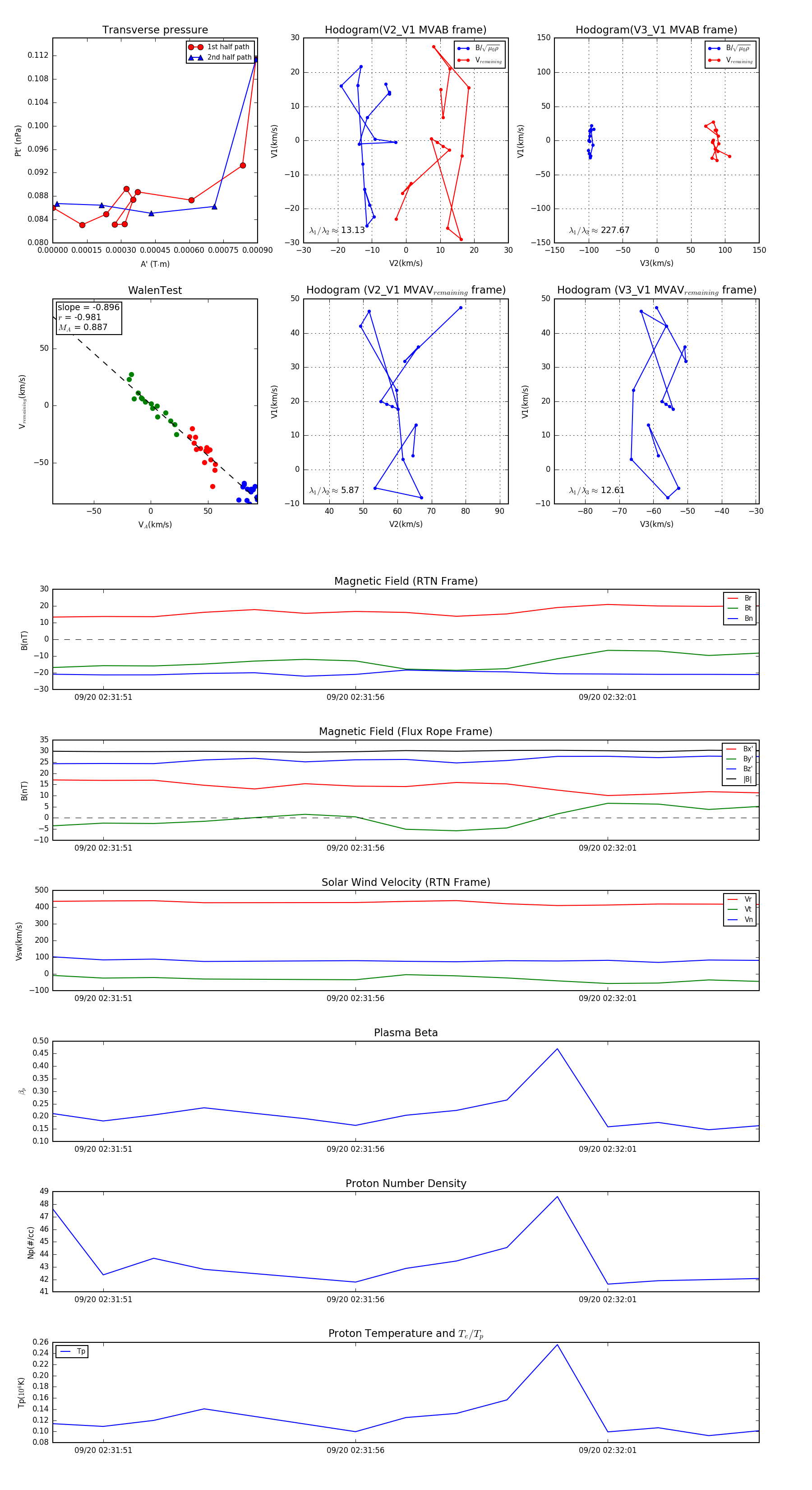
Flux Rope in 2023

Flux Rope Event 2023-09-20 02:31:50 ~ 2023-09-20 02:32:04 (15 seconds)


plot