HOME   LIST
‹–   –›

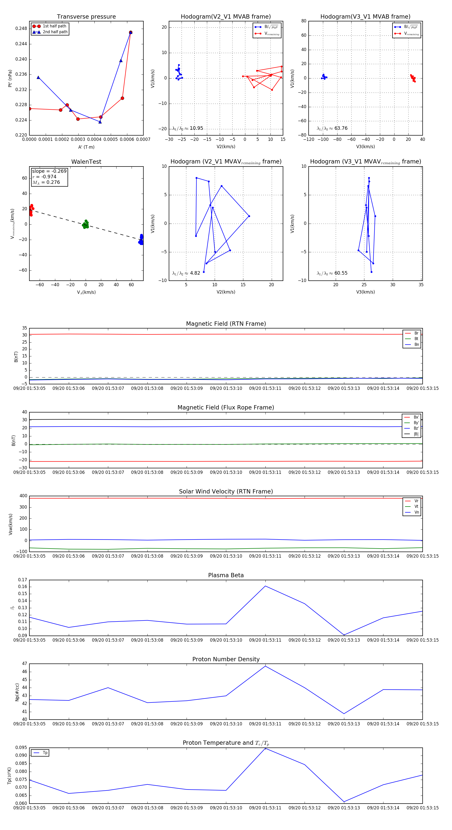
Flux Rope in 2023

Flux Rope Event 2023-09-20 01:53:05 ~ 2023-09-20 01:53:15 (11 seconds)


plot