HOME   LIST
‹–   –›

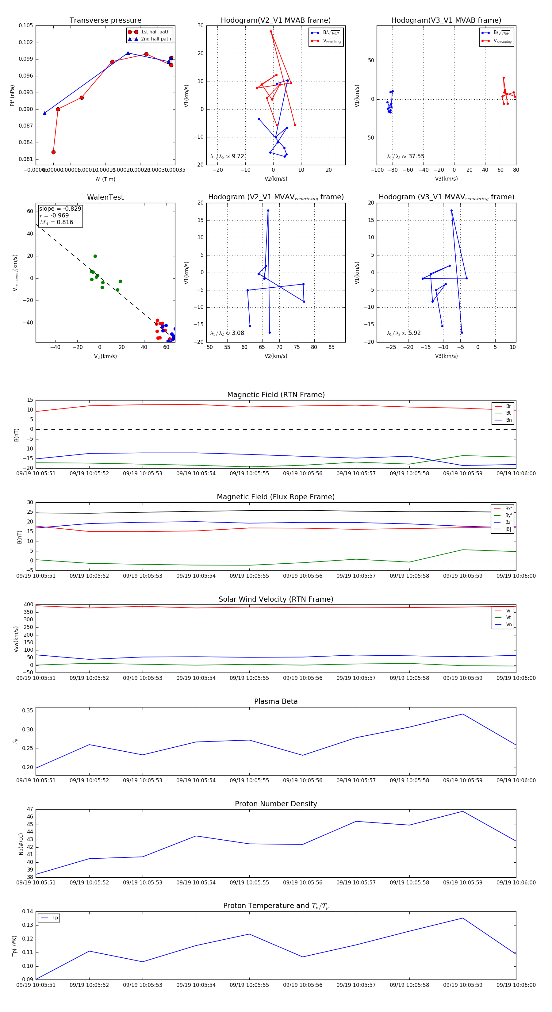
Flux Rope in 2023

Flux Rope Event 2023-09-19 10:05:51 ~ 2023-09-19 10:06:00 (10 seconds)


plot