HOME   LIST
‹–   –›

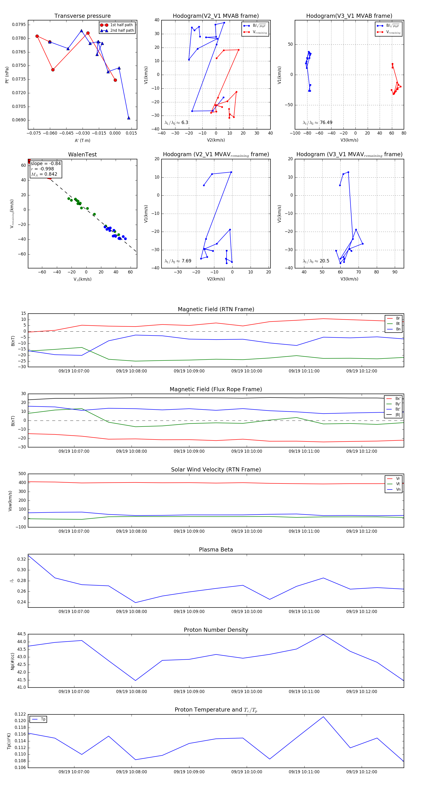
Flux Rope in 2023

Flux Rope Event 2023-09-19 10:06:12 ~ 2023-09-19 10:12:44 (393 seconds)


plot