HOME   LIST
‹–   –›

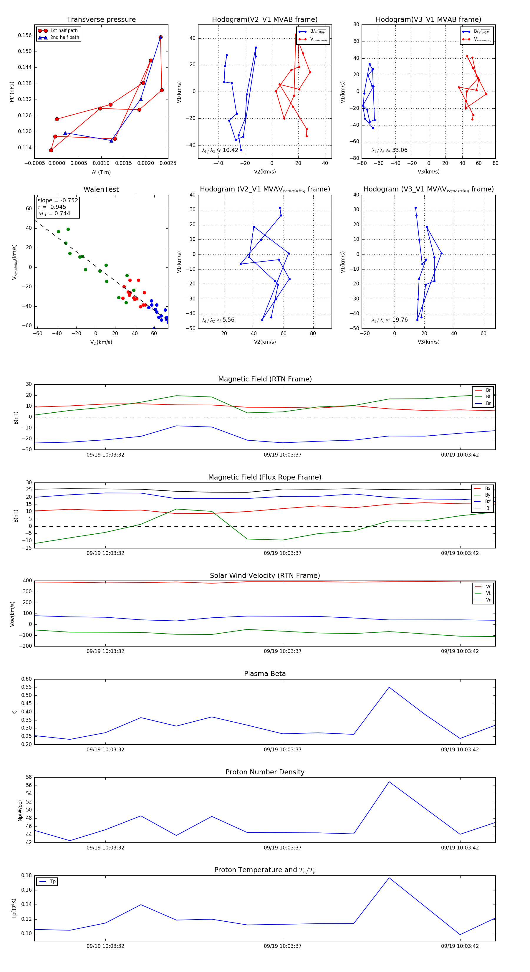
Flux Rope in 2023

Flux Rope Event 2023-09-19 10:03:30 ~ 2023-09-19 10:03:43 (14 seconds)


plot