HOME   LIST
‹–   –›

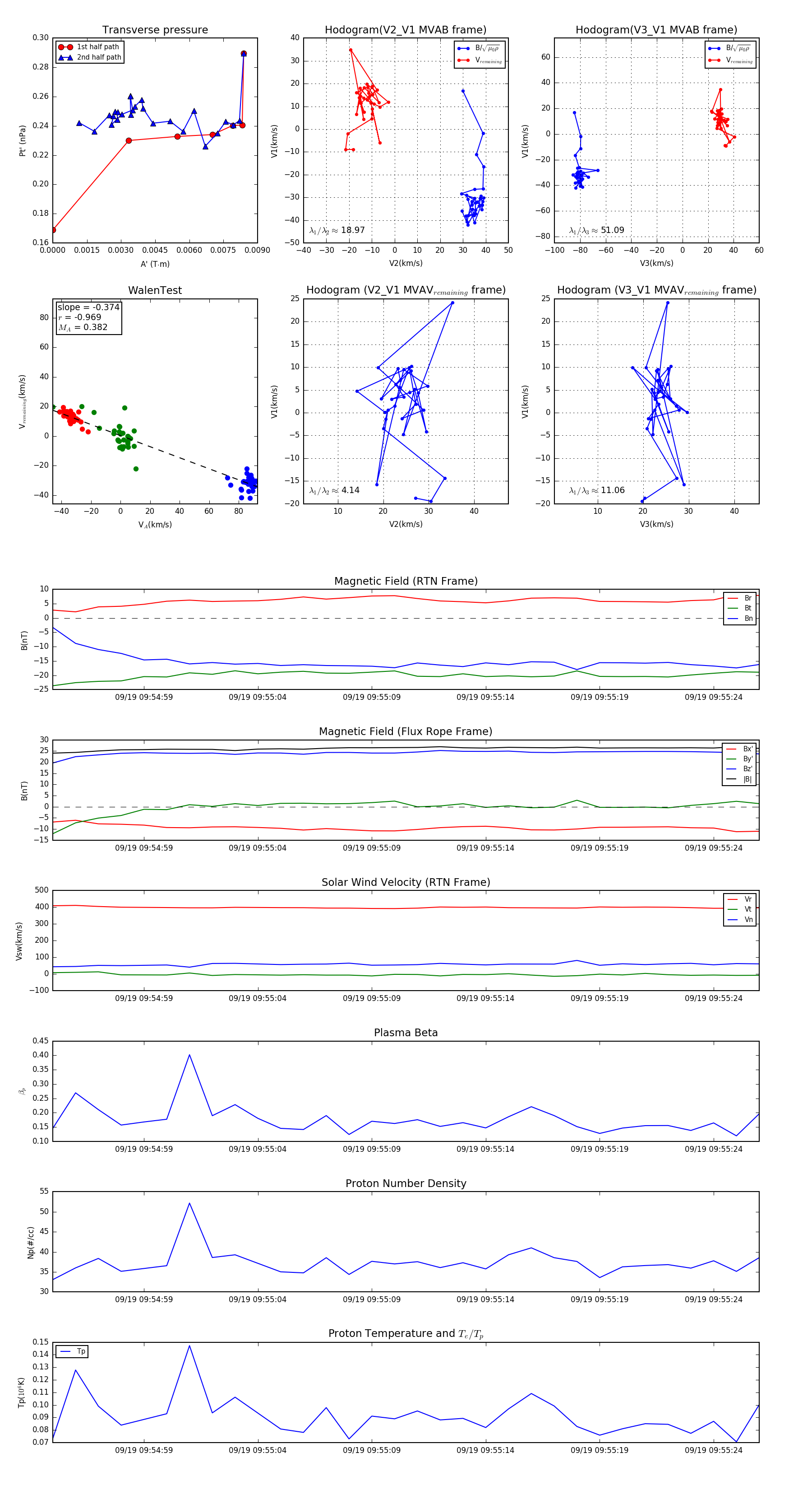
Flux Rope in 2023

Flux Rope Event 2023-09-19 09:54:55 ~ 2023-09-19 09:55:26 (32 seconds)


plot