HOME   LIST
‹–   –›

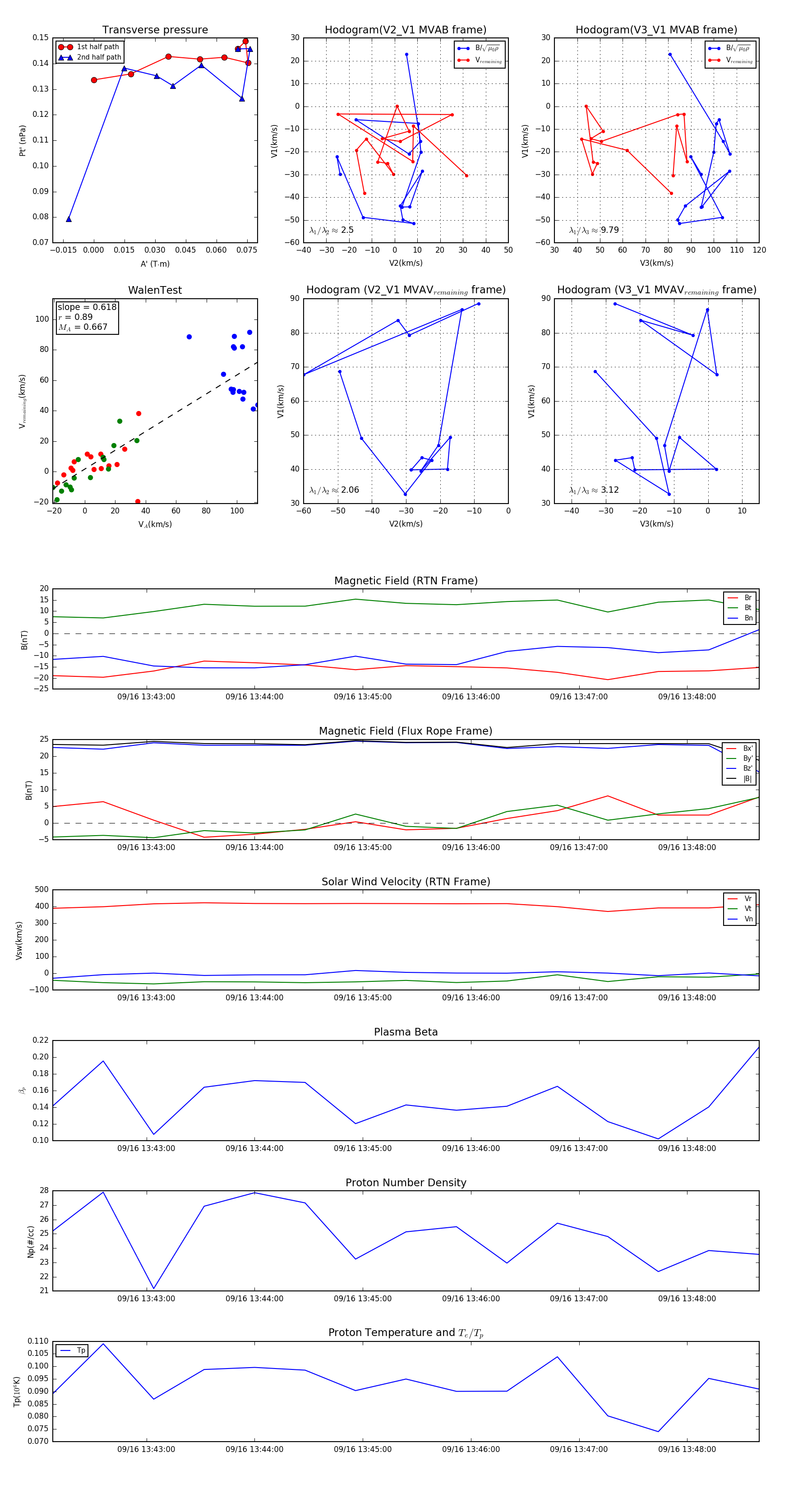
Flux Rope in 2023

Flux Rope Event 2023-09-16 13:42:08 ~ 2023-09-16 13:48:40 (393 seconds)


plot