HOME   LIST
‹–   –›

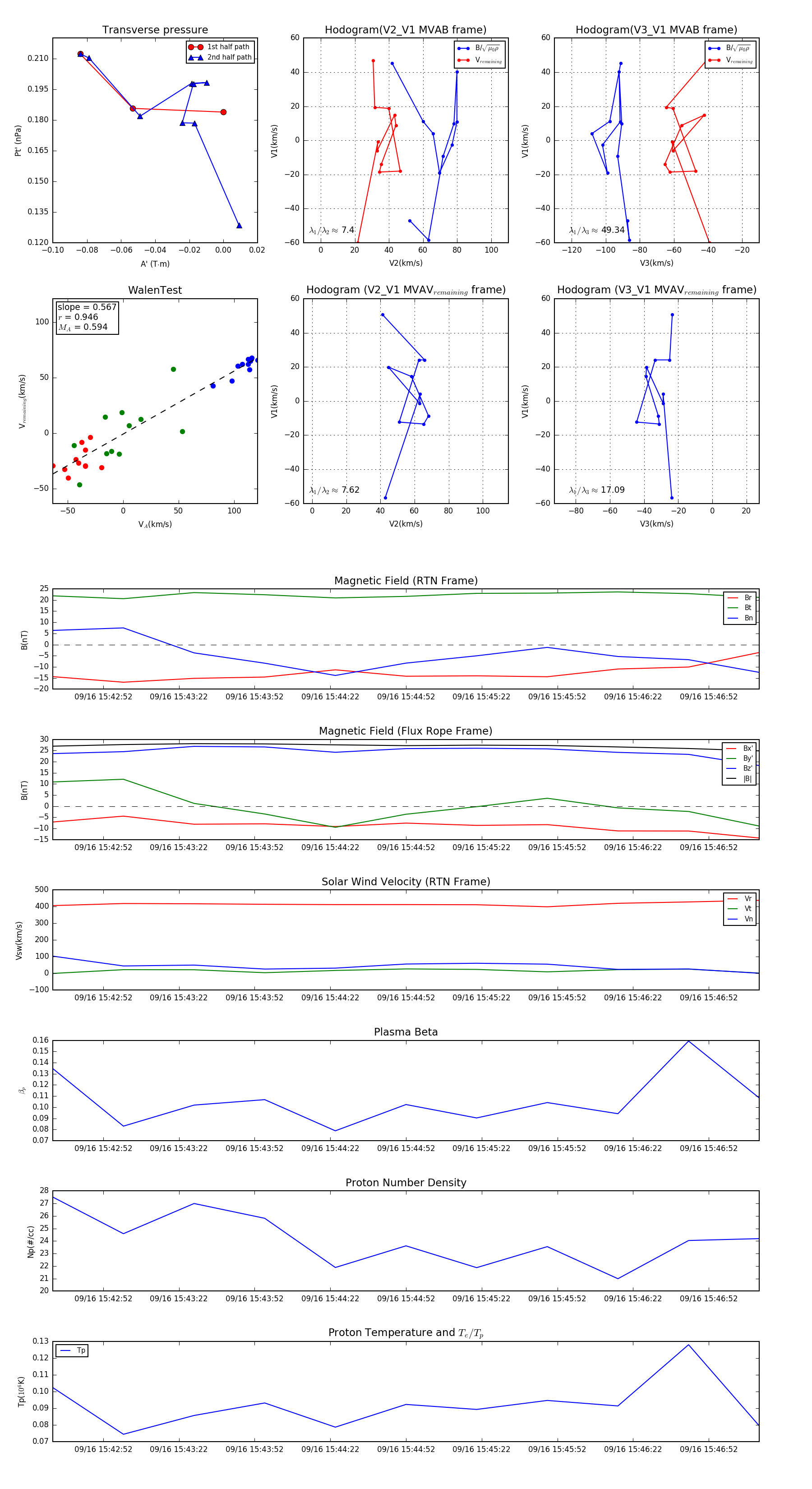
Flux Rope in 2023

Flux Rope Event 2023-09-16 15:42:32 ~ 2023-09-16 15:47:12 (281 seconds)


plot