HOME   LIST
‹–   –›

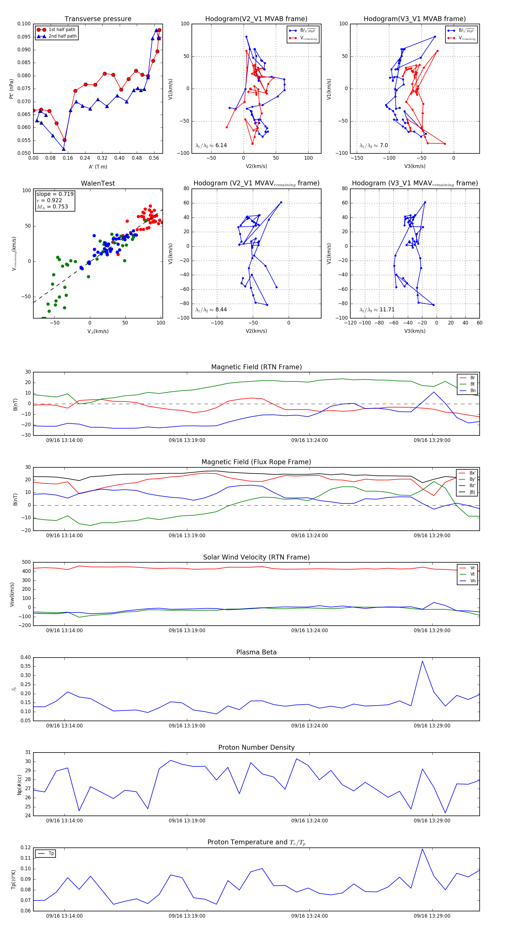
Flux Rope in 2023

Flux Rope Event 2023-09-16 13:12:44 ~ 2023-09-16 13:30:56 (1093 seconds)


plot