HOME   LIST
‹–   –›

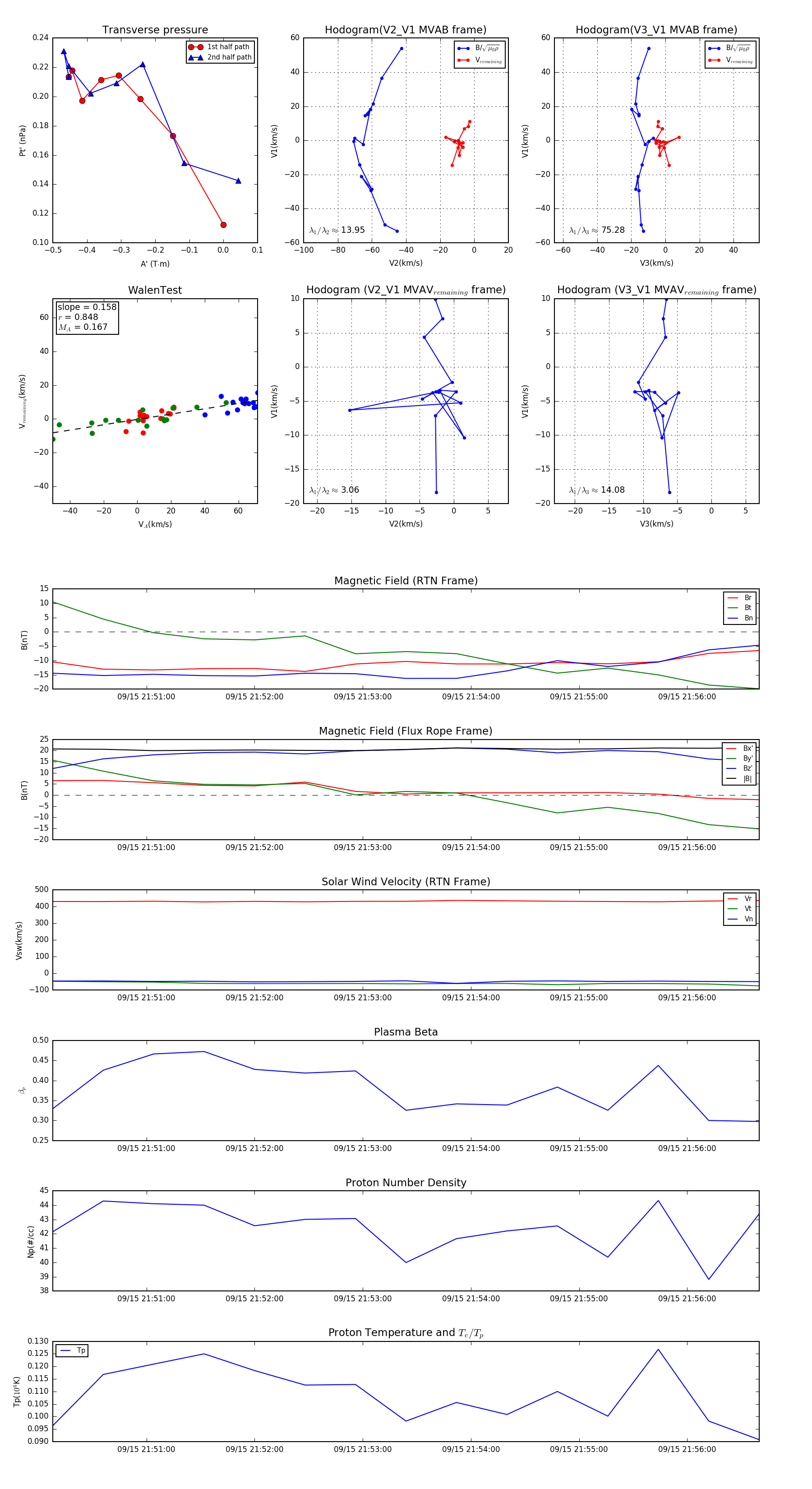
Flux Rope in 2023

Flux Rope Event 2023-09-15 21:50:08 ~ 2023-09-15 21:56:40 (393 seconds)


plot