HOME   LIST
‹–   –›

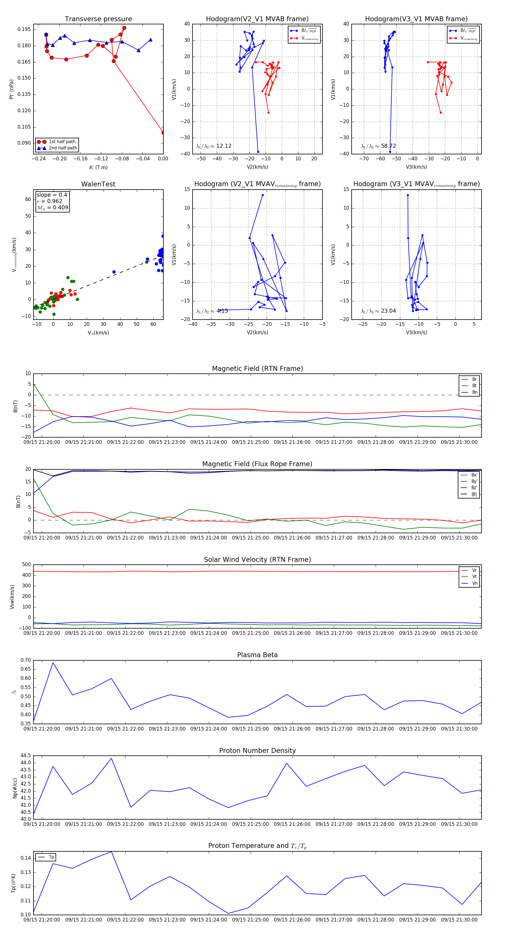
Flux Rope in 2023

Flux Rope Event 2023-09-15 21:19:48 ~ 2023-09-15 21:30:32 (645 seconds)


plot