HOME   LIST
‹–   –›

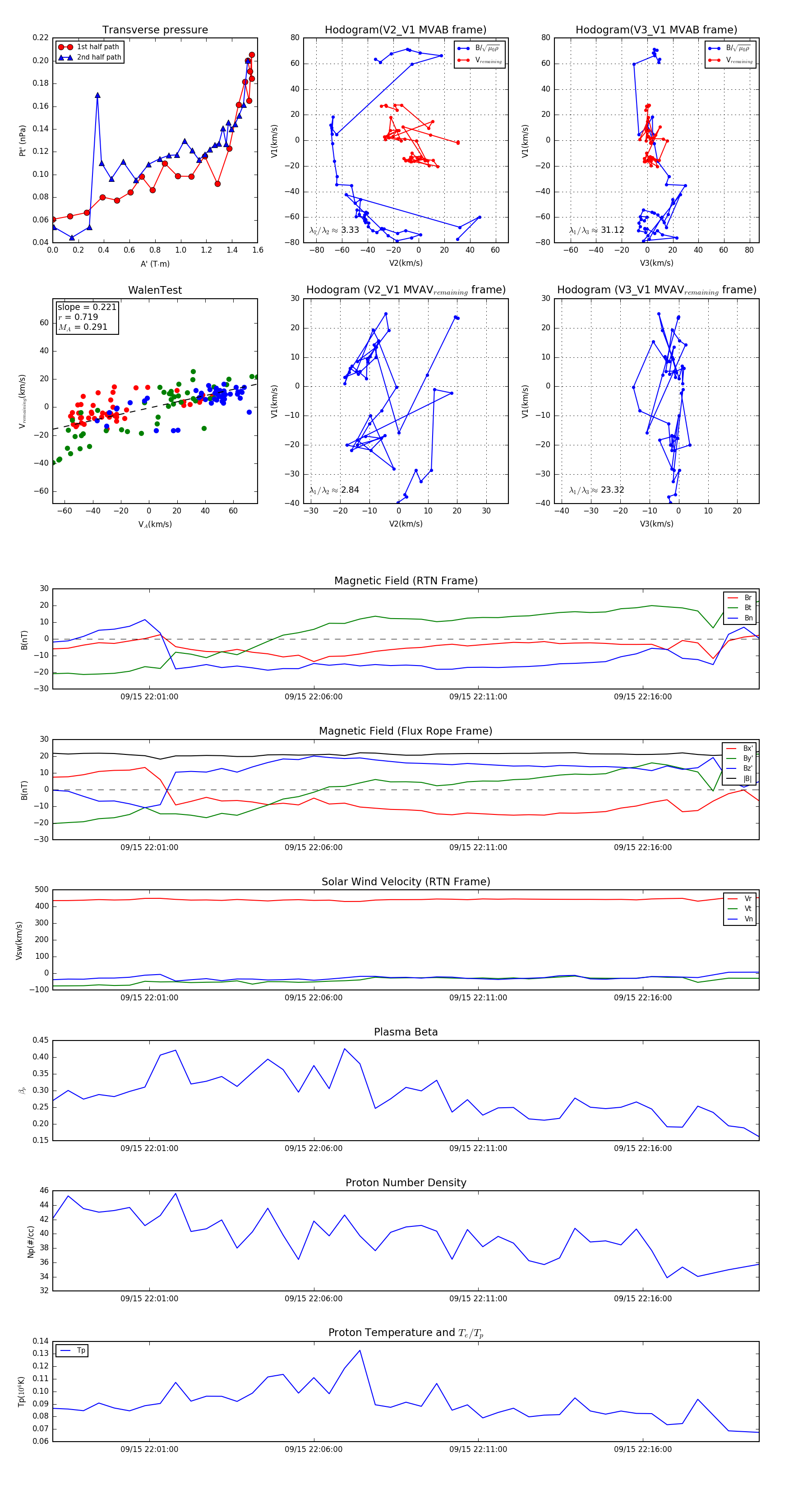
Flux Rope in 2023

Flux Rope Event 2023-09-15 21:58:04 ~ 2023-09-15 22:19:32 (1289 seconds)


plot