HOME   LIST
‹–   –›

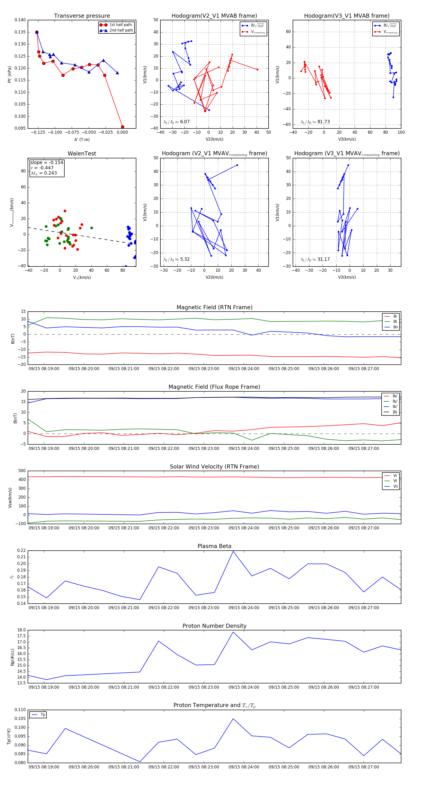
Flux Rope in 2023

Flux Rope Event 2023-09-15 08:18:36 ~ 2023-09-15 08:27:56 (561 seconds)


plot