HOME   LIST
‹–   –›

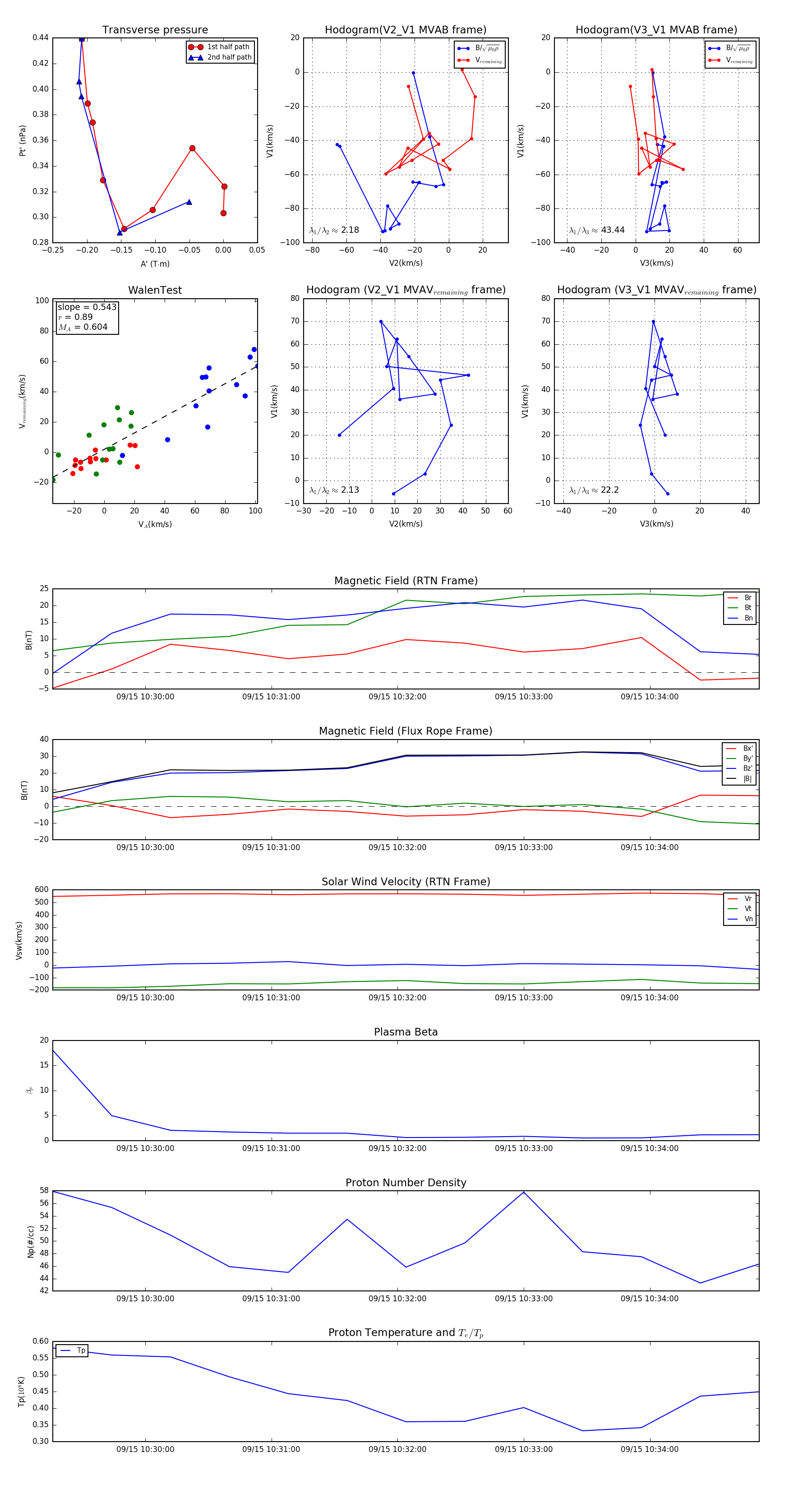
Flux Rope in 2023

Flux Rope Event 2023-09-15 10:29:16 ~ 2023-09-15 10:34:52 (337 seconds)


plot