HOME   LIST
‹–   –›

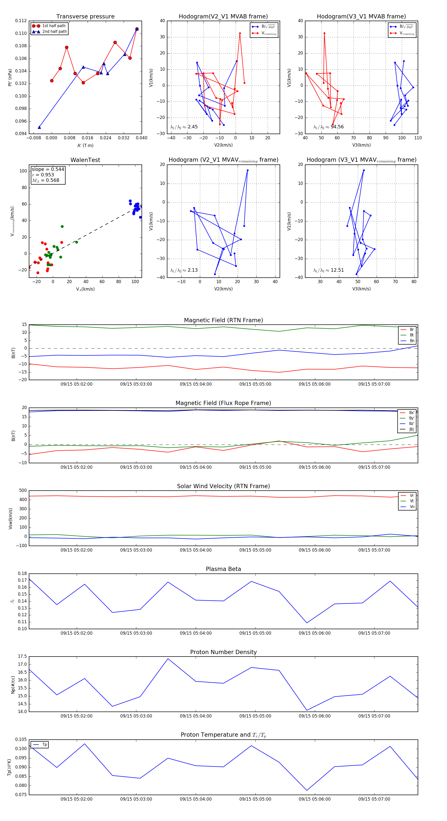
Flux Rope in 2023

Flux Rope Event 2023-09-15 05:01:12 ~ 2023-09-15 05:07:44 (393 seconds)


plot