HOME   LIST
‹–   –›

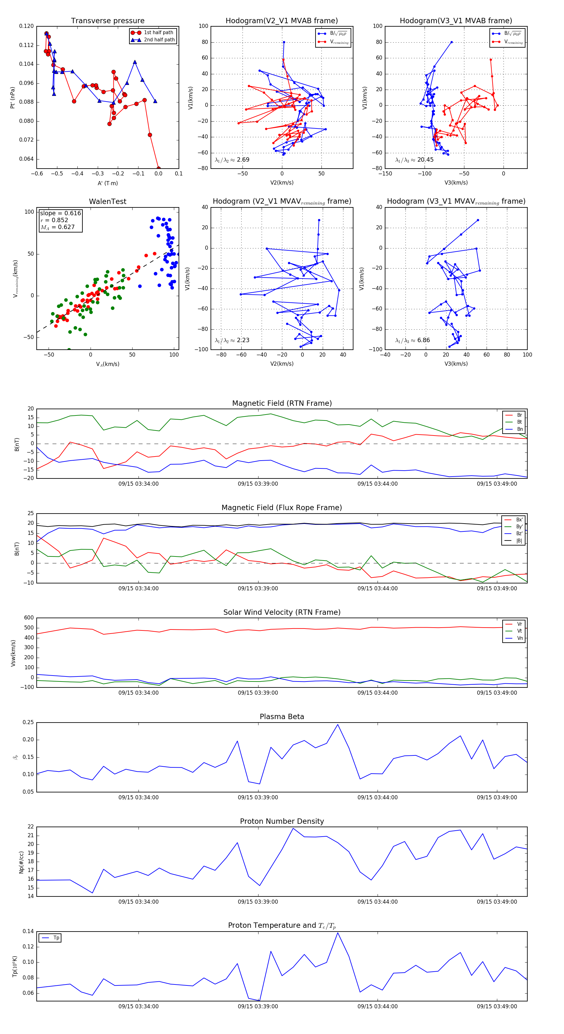
Flux Rope in 2023

Flux Rope Event 2023-09-15 03:29:44 ~ 2023-09-15 03:50:16 (1233 seconds)


plot