HOME   LIST
‹–   –›

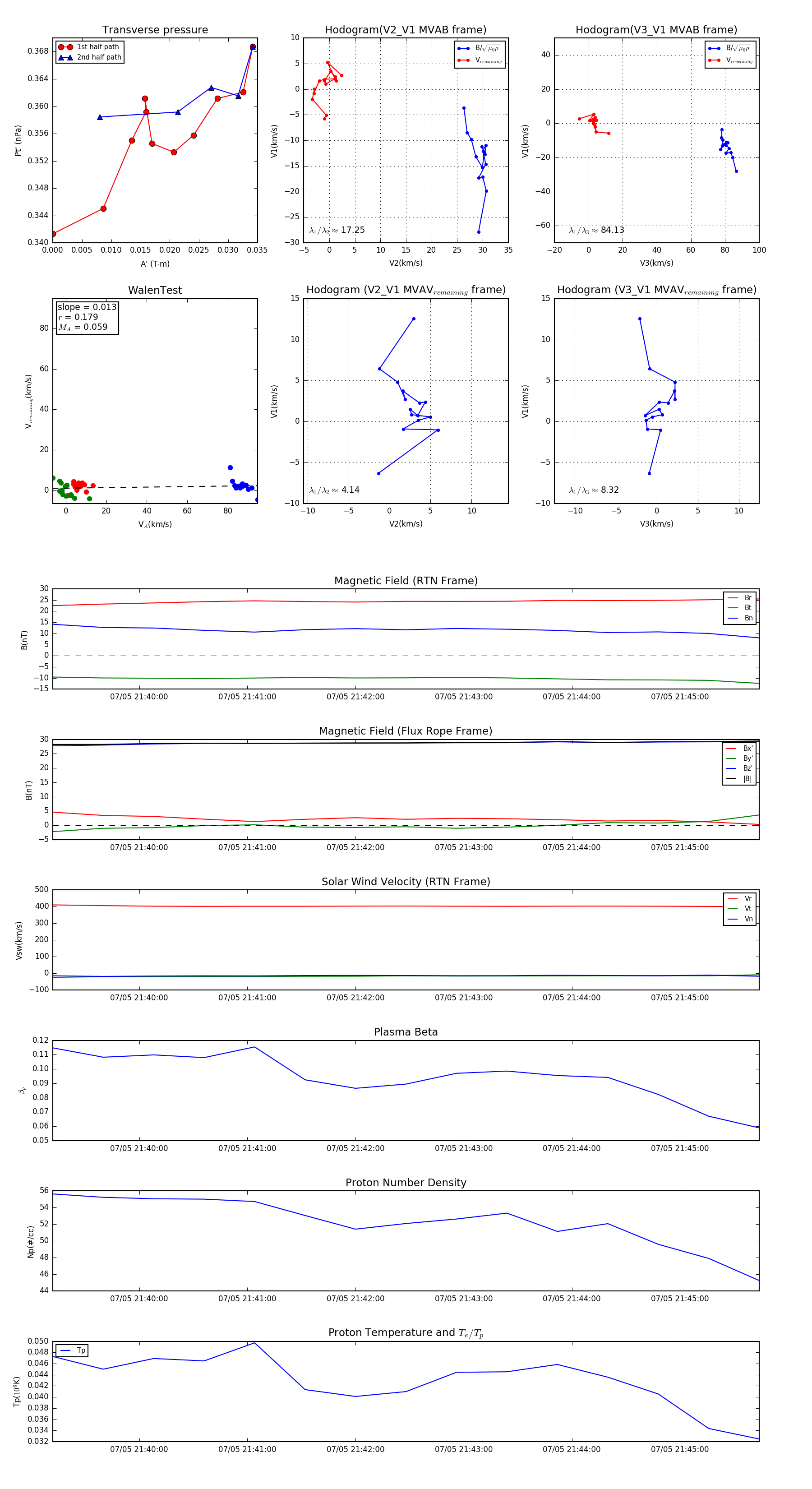
Flux Rope in 2023

Flux Rope Event 2023-07-05 21:39:12 ~ 2023-07-05 21:45:44 (393 seconds)


plot