HOME   LIST
‹–   –›

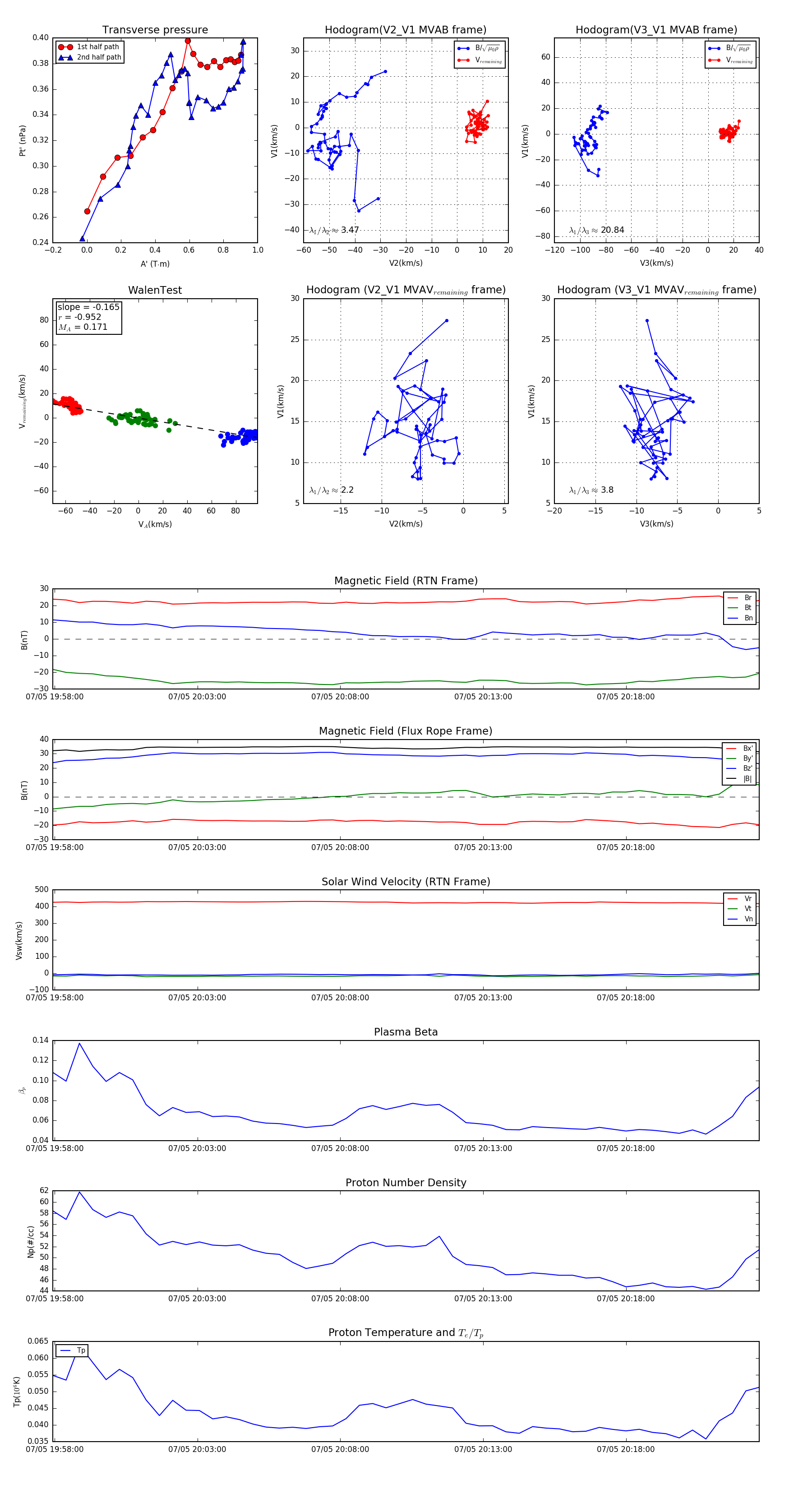
Flux Rope in 2023

Flux Rope Event 2023-07-05 19:57:56 ~ 2023-07-05 20:22:40 (1485 seconds)


plot