HOME   LIST
‹–   –›

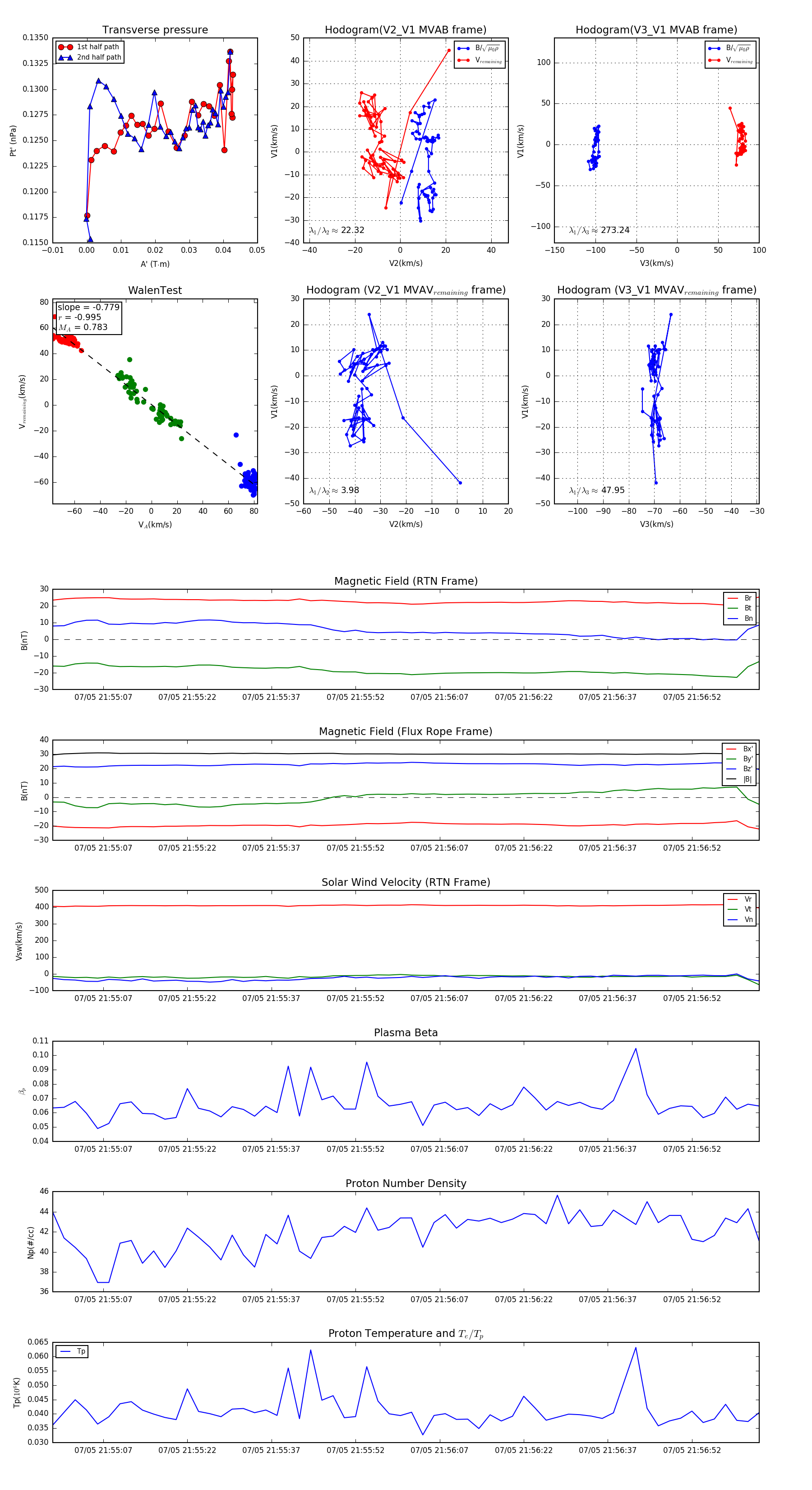
Flux Rope in 2023

Flux Rope Event 2023-07-05 21:54:58 ~ 2023-07-05 21:57:04 (127 seconds)


plot