HOME   LIST
‹–   –›

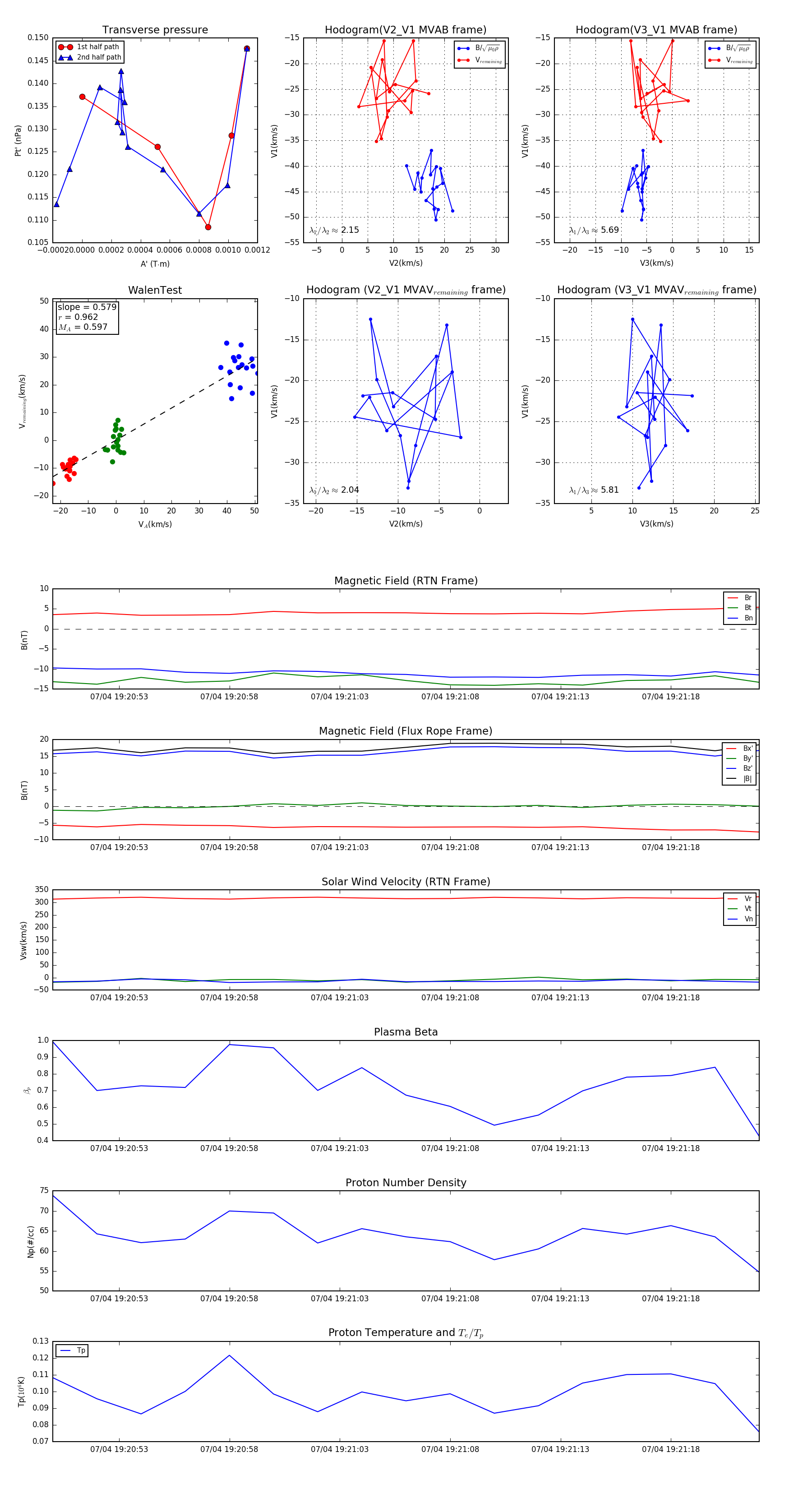
Flux Rope in 2023

Flux Rope Event 2023-07-04 19:20:50 ~ 2023-07-04 19:21:22 (33 seconds)


plot