HOME   LIST
‹–   –›

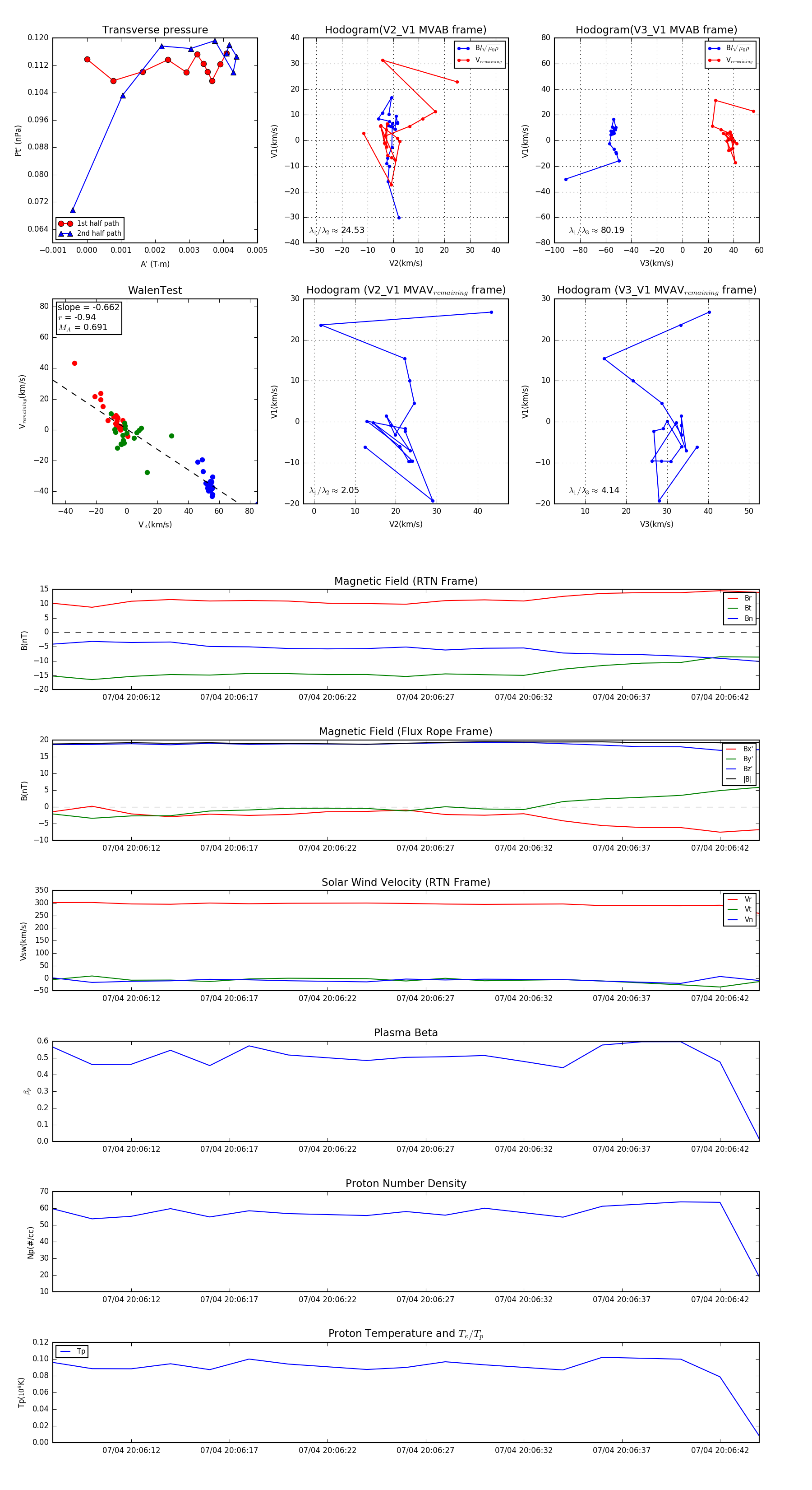
Flux Rope in 2023

Flux Rope Event 2023-07-04 20:06:08 ~ 2023-07-04 20:06:44 (37 seconds)


plot