HOME   LIST
‹–   –›

Flux Rope in 2023

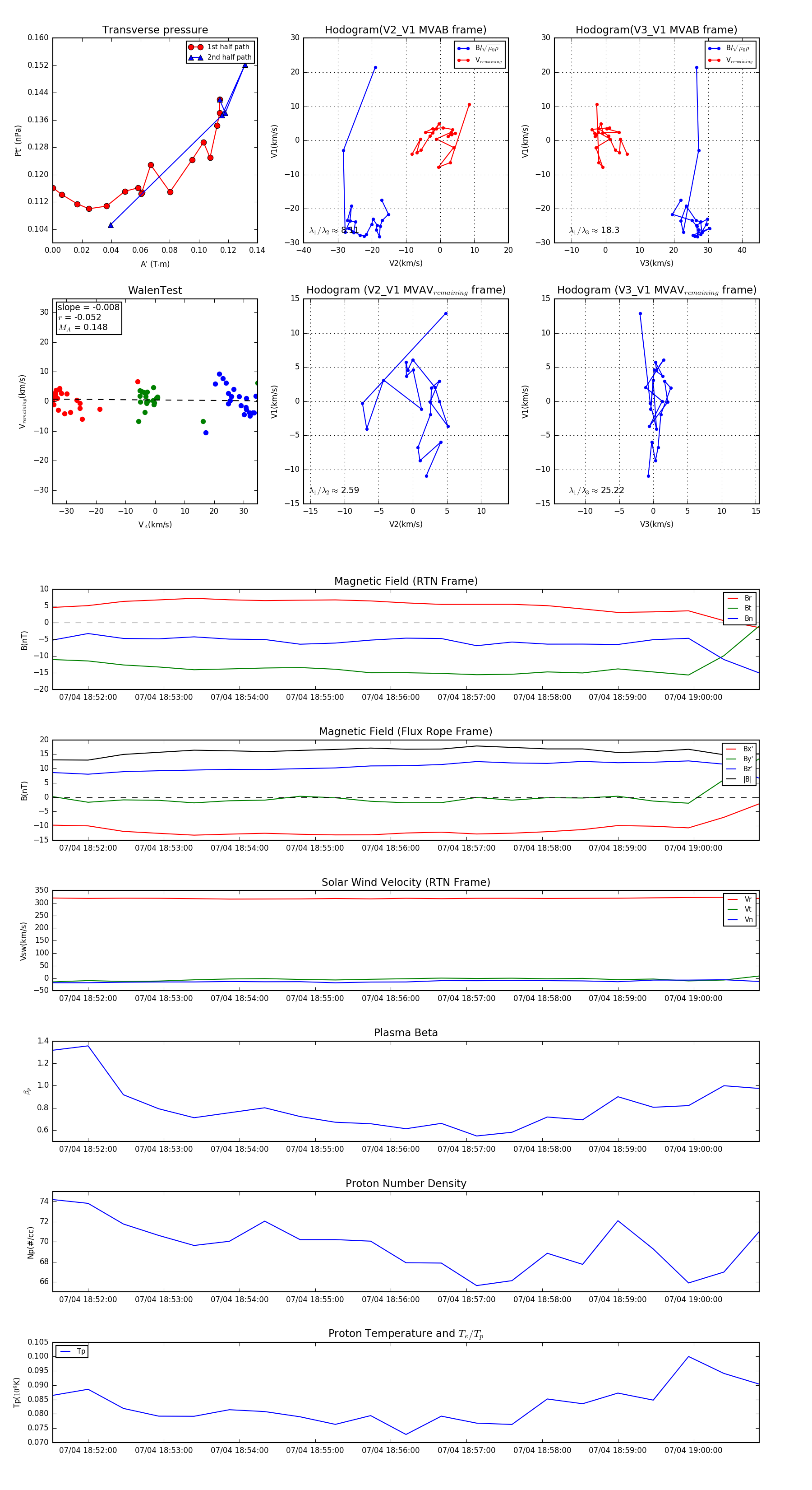
Flux Rope Event 2023-07-04 18:51:32 ~ 2023-07-04 19:00:52 (561 seconds)


plot