HOME   LIST
‹–   –›

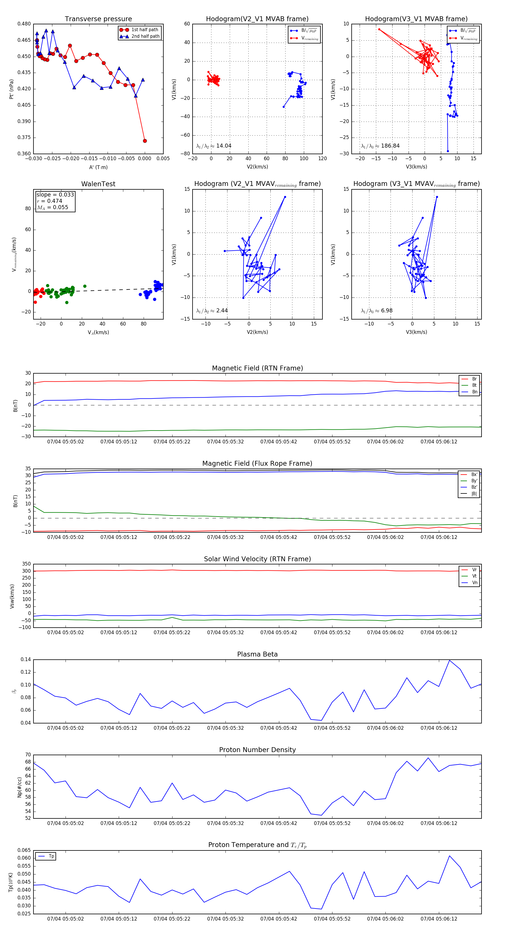
Flux Rope in 2023

Flux Rope Event 2023-07-04 05:04:56 ~ 2023-07-04 05:06:20 (85 seconds)


plot