HOME   LIST
‹–   –›

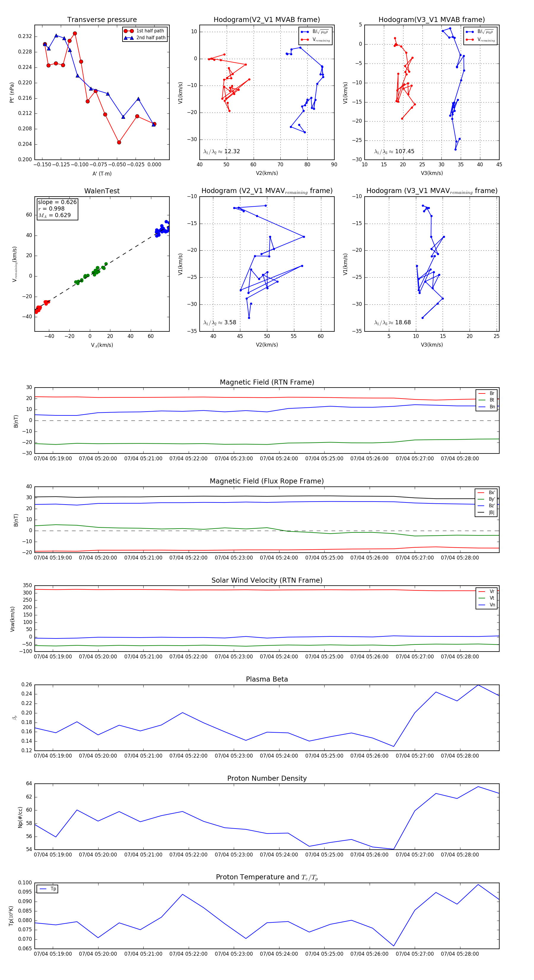
Flux Rope in 2023

Flux Rope Event 2023-07-04 05:18:36 ~ 2023-07-04 05:28:52 (617 seconds)


plot