HOME   LIST
‹–   –›

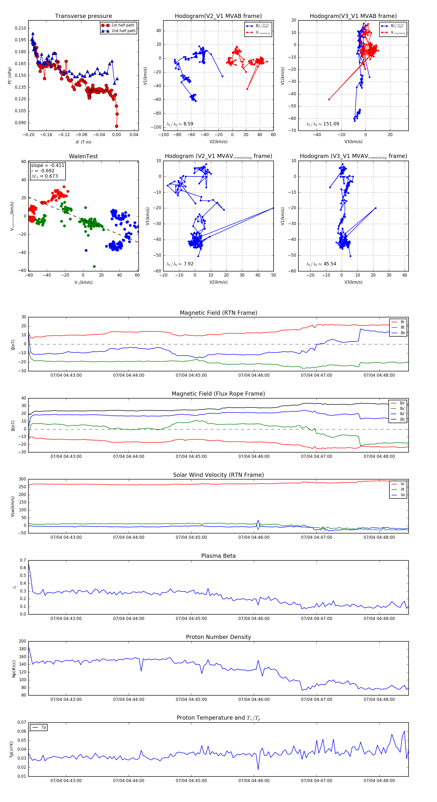
Flux Rope in 2023

Flux Rope Event 2023-07-04 04:42:24 ~ 2023-07-04 04:48:28 (365 seconds)


plot