HOME   LIST
‹–   –›

Flux Rope in 2023

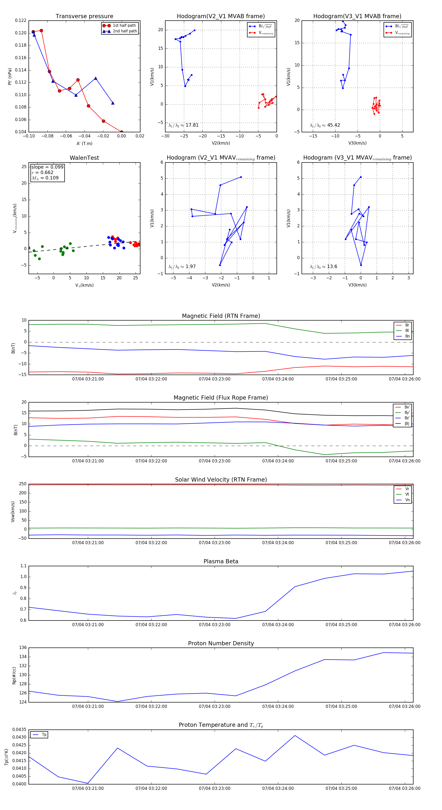
Flux Rope Event 2023-07-04 03:20:04 ~ 2023-07-04 03:26:08 (365 seconds)


plot