HOME   LIST
‹–   –›

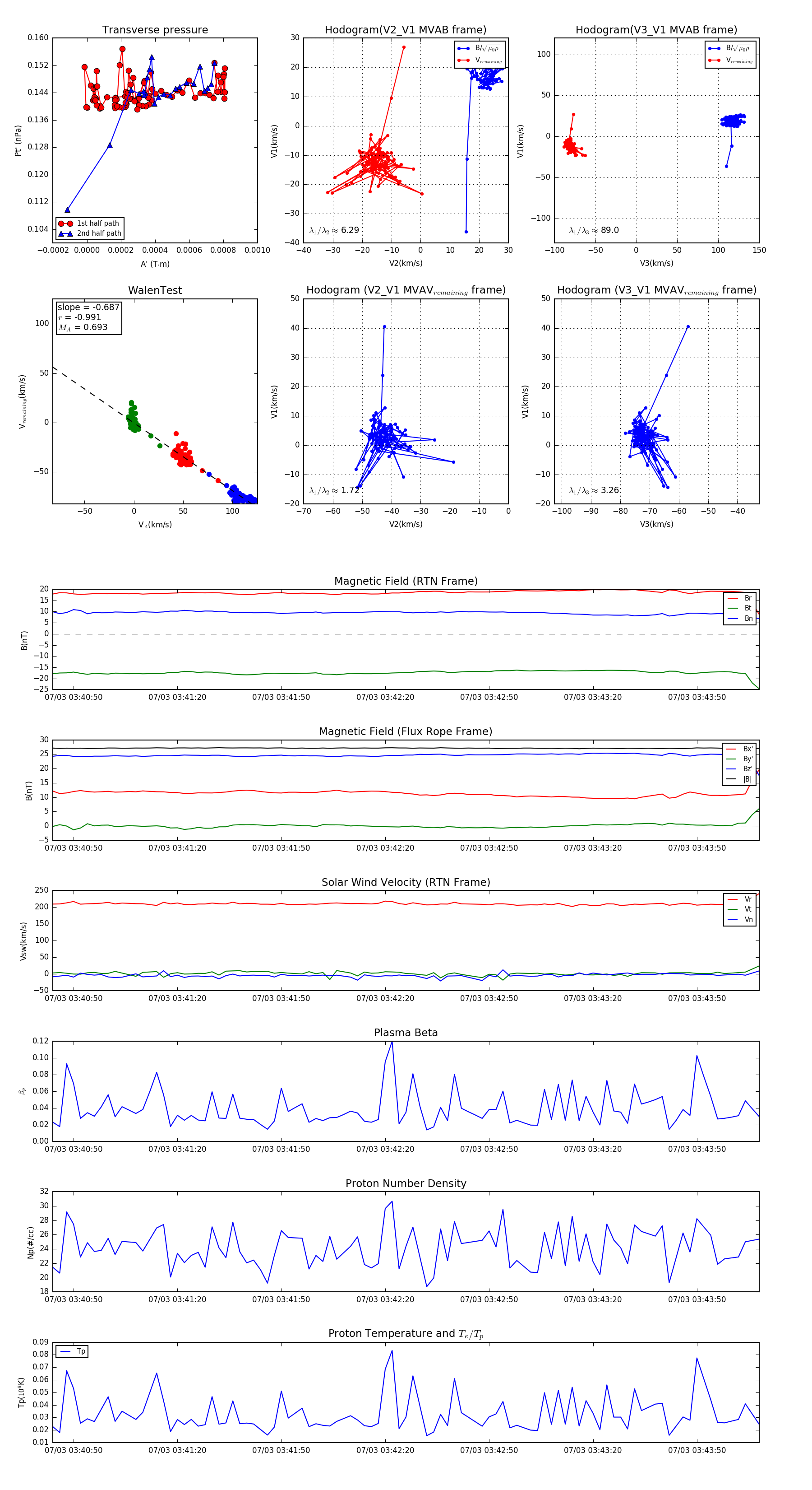
Flux Rope in 2023

Flux Rope Event 2023-07-03 03:40:44 ~ 2023-07-03 03:44:08 (205 seconds)


plot