HOME   LIST
‹–   –›

Flux Rope in 2023

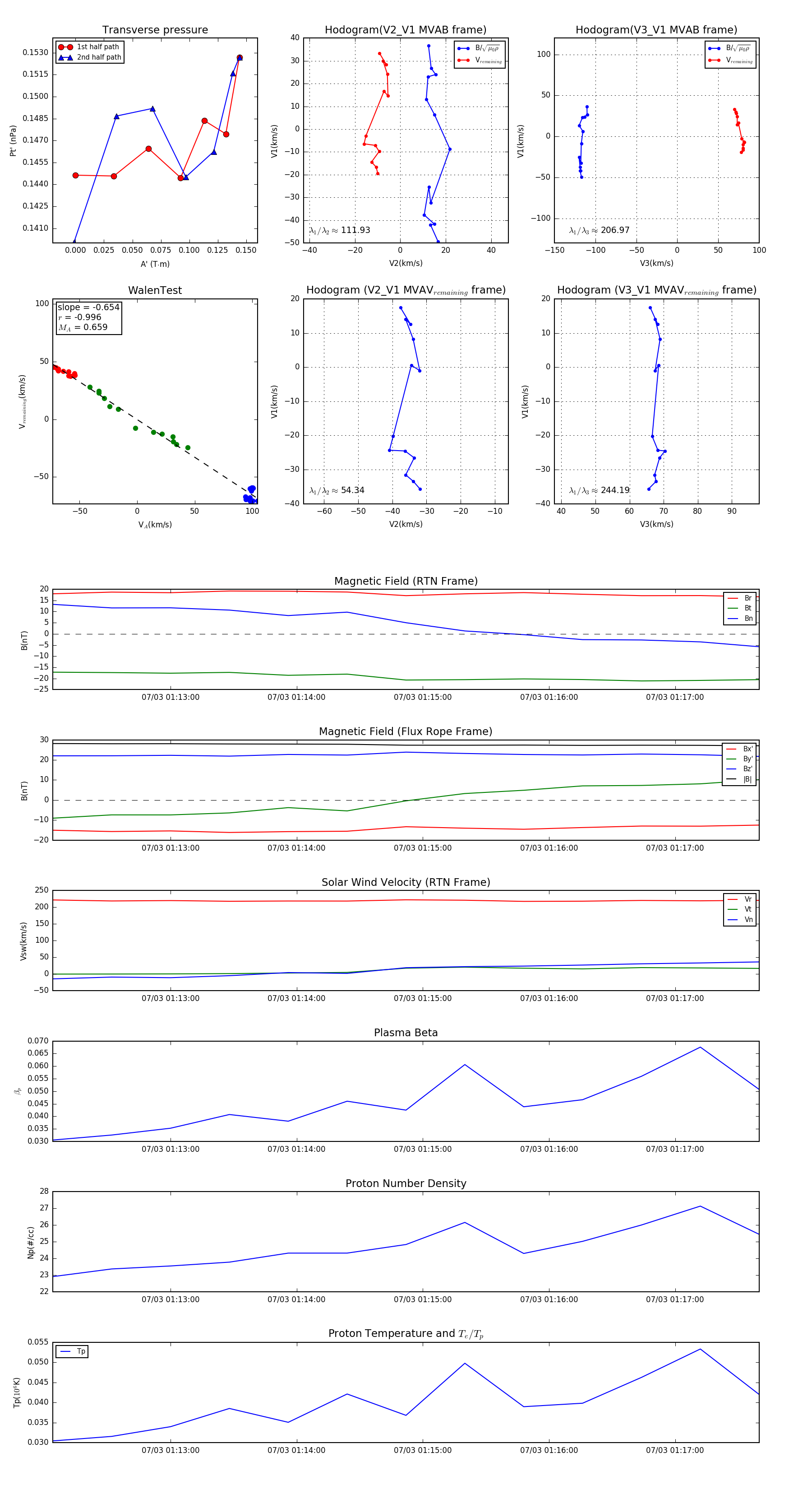
Flux Rope Event 2023-07-03 01:12:04 ~ 2023-07-03 01:17:40 (337 seconds)


plot