HOME   LIST
‹–   –›

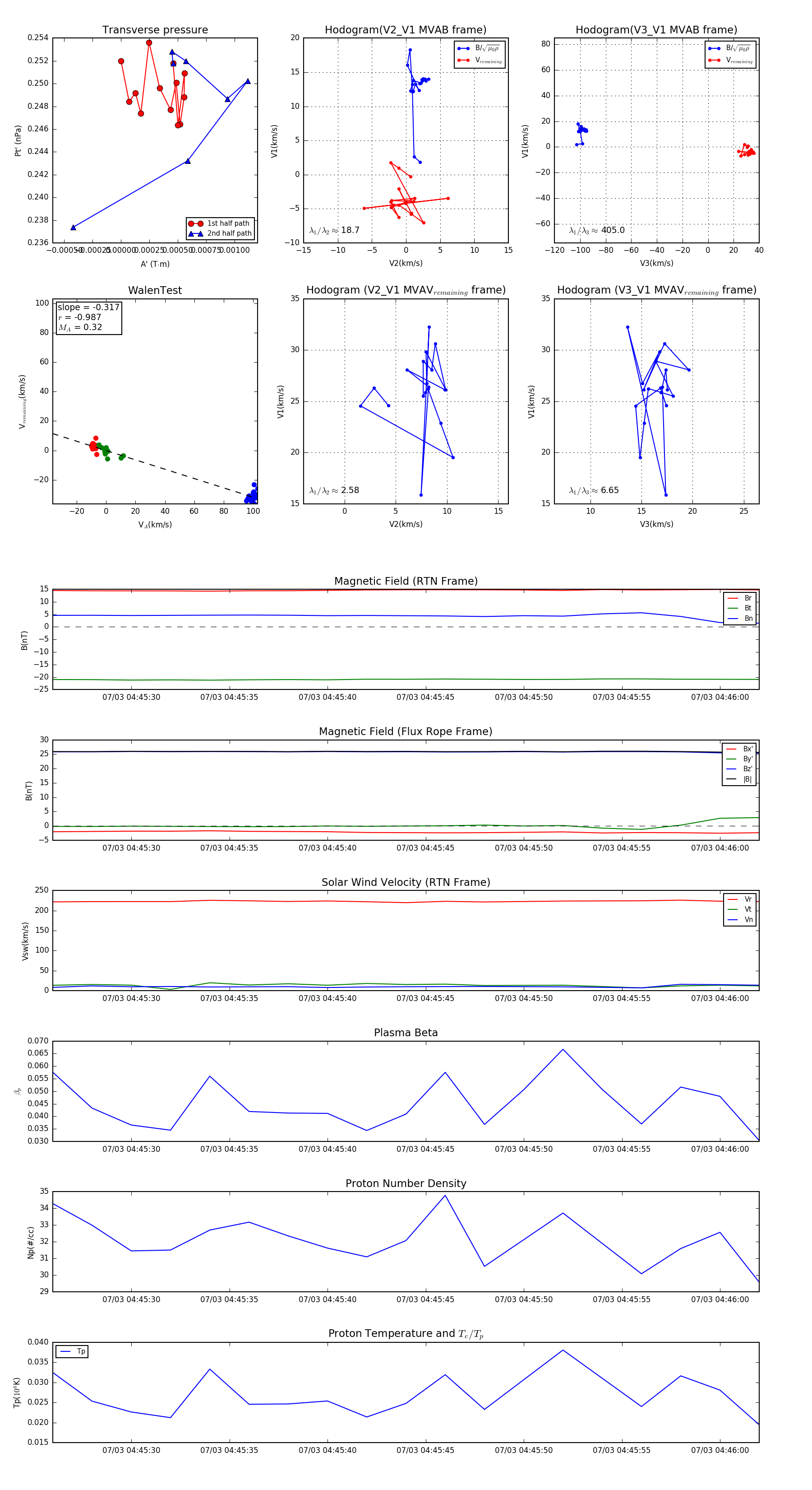
Flux Rope in 2023

Flux Rope Event 2023-07-03 04:45:26 ~ 2023-07-03 04:46:02 (37 seconds)


plot